Next.js ÖÐÐļþȨÏÞÈÆ¹ýÎó²î(CVE-2025-29927)À´Ï®£¬×ðÁú¿Ê±Ìṩ½â¾ö¼Æ»®
Ðû²¼Ê±¼ä 2025-03-25Next.js ÊÇÒ»¸ö»ùÓÚ React µÄÊ¢ÐÐ Web Ó¦Óÿò¼Ü£¬Ìṩ·þÎñÆ÷¶ËäÖȾ¡¢¾²Ì¬ÍøÕ¾ÌìÉúºÍ¼¯³É·ÓÉϵͳµÈ¹¦Ð§¡£
2025Äê3Ô£¬×ðÁú¿Ê±¼à¿Øµ½Next.js ÖÐÐļþȨÏÞÈÆ¹ýÎó²îÇ鱨(CVE-2025-29927)£¬µ±ÔÚNext.jsÓ¦ÓÃÖÐʹÓÃmiddleware ʱ£¬ÔÚÇëÇóÍ·ÖмÓÈëÌØ¶¨µÄ x-middleware-subrequest ÇëÇóÍ·¼´¿ÉÈÆ¹ý middleware ÖеÄÂß¼¡£ÀýÈ統ʹÓà middleware ¾ÙÐÐÉí·ÝÑéÖ¤ÓëÊÚȨ£¬¿ÉʹÓøÃÎó²îÈÆ¹ýÉí·ÝÑéÖ¤¡£¸ÃÎó²îCVSSv3ÆÀ·Ö9.1£¬Îó²îÆ·¼¶Îª¸ßΣ¡£

Îó²î¸´ÏÖ½ØÍ¼

Ó°Ïì°æ±¾
15.* <= Next.js<15.2.3
14.* <= Next.js<14.2.25
11.1.4 <= Next.js <= 13.5.6
ÐÞ¸´½¨Òé
Ò»¡¢¹Ù·½ÐÞ¸´¼Æ»®£º
ÇëÊÜÓ°ÏìµÄÓû§¾¡¿ìÉý¼¶°æ±¾¾ÙÐзÀ»¤£¬ÏÂÔØÁ´½Ó£º
https://github.com/vercel/next.js/security/advisories/GHSA-f82v-jwr5-mffw
¶þ¡¢×ðÁú¿Ê±¼Æ»®£º
1¡¢×ðÁú¿Ê±¼ì²âÀà²úÆ·¼Æ»®
ÌìãÙÈëÇÖ¼ì²âÓëÖÎÀíϵͳ£¨IDS£©¡¢ÌìãÙ³¬Èںϼì²â̽Õ루CSP£©¡¢ÌìãÙÍþвÆÊÎöÒ»Ìå»ú£¨TAR£©¡¢ÌìÇåWEBÇå¾²Ó¦ÓÃÍø¹Ø£¨WAF£©¡¢ÌìÇåÈëÇÖ·ÀÓùϵͳ£¨IPS£©£¬Éý¼¶µ½×îа汾¼´¿ÉÓÐÓüì²â»ò·À»¤¸ÃÎó²îÔì³ÉµÄ¹¥»÷Σº¦¡£
ÊÂÎñ¿âÏÂÔØµØµã£ºhttps://venustech.download.venuscloud.cn/
2¡¢×ðÁú¿Ê±Â©É¨²úÆ·¼Æ»®
£¨1£©¡°×ðÁú¿Ê±Îó²îɨÃèϵͳV6.0¡±²úÆ·ÒÑÖ§³Ö¶Ô¸ÃÎó²î¾ÙÐÐɨÃè

£¨2£©×ðÁú¿Ê±Îó²îɨÃèϵͳ608XϵÁа汾ÒÑÖ§³Ö¶Ô¸ÃÎó²î¾ÙÐÐɨÃè

3¡¢×ðÁú¿Ê±×ʲúÓëųÈõÐÔÖÎÀíÆ½Ì¨²úÆ·¼Æ»®
×ðÁú¿Ê±×ʲúÓëųÈõÐÔÖÎÀíÆ½Ì¨ÊµÊ±ÊÕÂÞ²¢¸üÐÂÇ鱨ÐÅÏ¢£¬¶ÔÈë¿â×ʲúNext.js ÖÐÐļþȨÏÞÈÆ¹ýÎó²î(CVE-2025-29927)¾ÙÐÐÖÎÀí¡£

4¡¢×ðÁú¿Ê±Çå¾²ÖÎÀíºÍÌ¬ÊÆ¸Ð֪ƽ̨²úÆ·¼Æ»®
Óû§¿ÉÒÔͨ¹ýÌ©ºÏÇå¾²ÖÎÀíºÍÌ¬ÊÆ¸Ð֪ƽ̨£¬¾ÙÐйØÁªÕ½ÂÔÉèÖã¬ÍŽáÏÖÕæÏàÐÎÖÐϵͳÈÕÖ¾ºÍÇå¾²×°±¸µÄ¸æ¾¯ÐÅÏ¢¾ÙÐÐÒ»Á¬¼à¿Ø£¬´Ó¶ø·¢Ã÷¡°Next.js ÖÐÐļþȨÏÞÈÆ¹ýÎó²î(CVE-2025-29927)¡±µÄÎó²îʹÓù¥»÷ÐÐΪ¡£
1£© ÔÚÌ©ºÏµÄƽ̨ÖУ¬Í¨¹ýųÈõÐÔ·¢Ã÷¹¦Ð§Õë¶Ô¡°Next.js ÖÐÐļþȨÏÞÈÆ¹ýÎó²î(CVE-2025-29927)¡±Îó²îɨÃèʹÃü£¬ÅŲéÖÎÀíÍøÂçÖÐÊÜ´ËÎó²îÓ°ÏìµÄÖ÷Òª×ʲú£»

2£©Æ½Ì¨¡°¹ØÁªÆÊÎö¡±Ä£¿éÖУ¬Ìí¼Ó¡°L2_Next.js ÖÐÐļþȨÏÞÈÆ¹ýÎó²î(CVE-2025-29927)¡±£¬Í¨¹ý×ðÁú¿Ê±¼ì²â×°±¸¡¢Ä¿µÄÖ÷»úϵͳµÈ×°±¸µÄ¸æ¾¯ÈÕÖ¾£¬·¢Ã÷Íⲿ¹¥»÷ÐÐΪ£º

̫ͨ¹ýÎö¹æÔò×Ô¶¯½«"L2_Next.js ÖÐÐļþȨÏÞÈÆ¹ýÎó²î(CVE-2025-29927)"Îó²îʹÓõĿÉÒÉÐÐΪԴµØµãÌí¼Óµ½ÊÓ²ìÁÐ±í¡°¸ßΣº¦ÅþÁ¬¡±ÖУ¬×÷ΪÄÚ²¿Ç鱨Êý¾ÝʹÓã»
3£©Ìí¼Ó¡°L3_Next.js ÖÐÐļþȨÏÞÈÆ¹ýÎó²î(CVE-2025-29927)¡±£¬Ìõ¼þÈÕÖ¾Ãû³Æ¼´ÊÇ»ò°üÀ¨¡°L2_Next.js ÖÐÐļþȨÏÞÈÆ¹ýÎó²î(CVE-2025-29927)¡±£¬¹¥»÷Ч¹û¼´ÊÇ»òÊôÓÚ¡°¹¥»÷Àֳɡ±£¬Ä¿µÄµØµãÒýÓÃ×ʲúÎó²î»òÔ´µØµãÆ¥ÅäÍþвÇ鱨£¬´Ó¶øÌáÉý¹ØÁª¹æÔòµÄÖÃÐŶȡ£

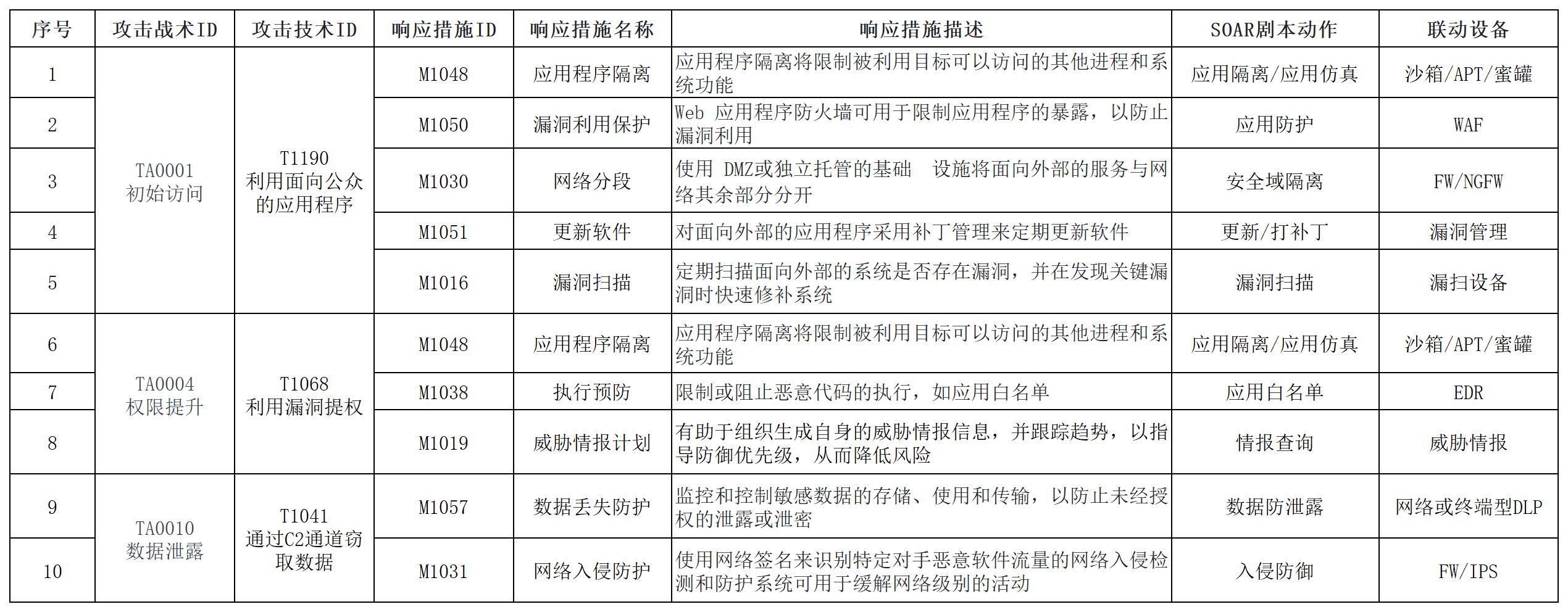
4£©ATT&CK¹¥»÷Á´ÌõÆÊÎöÓëSOAR´¦Öóͷ£½¨Òé
ƾ֤¶ÔNext.js ÖÐÐļþȨÏÞÈÆ¹ýÎó²î(CVE-2025-29927)µÄ¹¥»÷ʹÓÃÀú³Ì¾ÙÐÐÆÊÎö£¬¹¥»÷Á´Éæ¼°¶à¸öATT&CKÕ½ÊõºÍÊÖÒս׶Σ¬ÁýÕÖµÄTTP°üÀ¨£º
TA0001-³õʼ»á¼û£ºT1190-ʹÓÃÃæÏò¹«ÖÚµÄÓ¦ÓóÌÐò
TA0004-ȨÏÞÌáÉý£ºT1068-ʹÓÃÎó²îÌáȨ
TA0010-Êý¾Ýй¶£ºT1041-ͨ¹ýC2ͨµÀÇÔÈ¡Êý¾Ý

ͨ¹ýÌ©ºÏÇå¾²ÖÎÀíºÍÌ¬ÊÆ¸Ð֪ƽ̨ÄÚÖÃSOAR×Ô¶¯»¯»ò°ë×Ô¶¯»¯±àÅÅÁª¶¯ÏìÓ¦´¦Öóͷ£ÄÜÁ¦£¬Õë¶Ô¸ÃÎó²îʹÓõĸ澯ÊÂÎñ±àÅž籾£¬¾ÙÐÐ×Ô¶¯»¯´¦Öóͷ£¡£


¾©¹«Íø°²±¸11010802024551ºÅ