×ðÁú¿Ê±¼¯ÍŶà¿î²úÆ·ÈëΧÖйúÒÆ¶¯½¹µãÄÜÁ¦¼°×ÔÖ÷²úÆ·Çåµ¥
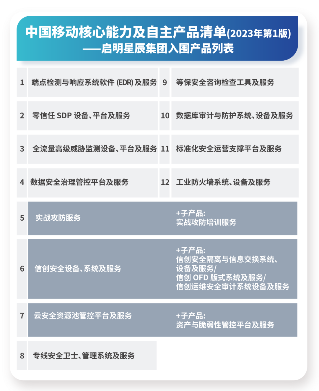
Ðû²¼Ê±¼ä 2023-06-06¿ËÈÕ£¬¡¶ÖйúÒÆ¶¯½¹µãÄÜÁ¦¼°×ÔÖ÷²úÆ·Çåµ¥£¨2023ÄêµÚ1°æ£©¡·ÕýʽÐû²¼£¬¼ÌÉÏÆÚÈëΧ8¿î²úÆ·ºó£¬Ð°æÇåµ¥ÖÐ×ðÁú¿Ê±¼¯ÍÅÐÂÈëΧ4¿î²úÆ·¼°4¿î×Ó²úÆ· £¬ÀۼƽøÈëÖйúÒÆ¶¯½¹µãÄÜÁ¦¼°×ÔÖ÷²úÆ·Çåµ¥12¿î²úÆ·£¨17¿î×Ó²úÆ·£©£¬Éæ¼°×ðÁú¿Ê±¼¯ÍÅÏÂÊô×ðÁú¿Ê±¡¢ÍøÓùÐÇÔÆ¡¢ÊéÉúµç×Ó3¼ÒÈ«×Ê×Ó¹«Ë¾¡£

ÖйúÒÆ¶¯½¹µãÄÜÁ¦¼°×ÔÖ÷²úÆ·Çåµ¥ÒÔ×÷ÓýÖйúÒÆ¶¯ÄÚ²¿×ÔÖ÷Á¢ÒìÄÜÁ¦Îª³õÖ¾£¬Ôö½ø×ÔÖ÷Ñз¢ÄÜÁ¦¼°Ñз¢Ð§¹ûÓëÉú²úÔËӪ͎ᣬǿ»¯½¹µãÄÜÁ¦ÄÚ»¯£¬ÁýÕÖ¹«Ë¾Éú²úÔËӪȫ³¡¾°£¬ÐγÉÁ˵䷶½¹µãЧ¹ûµÄ¹æÄ£ÍƹãÌ¬ÊÆ£¬ÂäµØ×ª»¯½ð¶îÒ»Á¬5Ä곬°ÙÒÚ¡£
¾ÓÉÖйúÒÆ¶¯²ã²ãÆÀÉóÓëÑÏ¿áÆÀ¹À£¬×ðÁú¿Ê±¼¯ÍÅ×ÔÖ÷Ñз¢µÄÊý¾Ý¿âÉó¼ÆÓë·À»¤ÏµÍ³¡¢±ê×¼»¯Çå¾²ÔËÓªÖ§³Öƽ̨¡¢¹¤Òµ·À»ðǽϵͳ¡¢ÔÆÇå¾²×ÊÔ´³Ø¹Ü¿ØÆ½Ì¨µÈ¶à¿î²úÆ·¼°·þÎñ£¬ÀÖ³ÉÈëΧ½¹µãÄÜÁ¦¼°×ÔÖ÷²úÆ·Çåµ¥£¬²úÆ·ÄÜÁ¦ÁýÕÖÖÕ¶ËÇå¾²¡¢Êý¾ÝÇå¾²¡¢¹¤Òµ»¥ÁªÍøÇå¾²¡¢ÔÆÇå¾²µÈÁìÓò£¬³ä·ÖչʾÁ˼¯ÍŹýÓ²µÄ²úƷʵÁ¦ºÍÑз¢ÄÜÁ¦£¬ÒÔ¼°ÓëÖйúÒÆ¶¯Õ½ÂÔÆ«ÏòµÄ¸ß¶ÈÆõºÏ¡£
×Ը濢Ͷ×ÊÏàÖúÒÔÀ´£¬×ðÁú¿Ê±¼¯ÍÅÆð¾¢ÈÚÈëÖйúÒÆ¶¯Õ½ÂÔÉú³¤ÕóÊÆ£¬Ò»Á¬ÅàÓý×ÔÖ÷Ñз¢ÄÜÁ¦£¬Íƶ¯Ñз¢Ð§¹ûÏòÊг¡×ª»¯£¬ÔÚµü´úÉý¼¶µÄÀú³ÌÖÐһֱǰ½ø£¬È«Á¦Ö§³ÖÖйúÒÆ¶¯ÔöǿҪº¦ÐÅÏ¢»ù´¡ÉèÊ©Çå¾²ÄÜÁ¦½¨É裬ÖÜÈ«ÊÊÅäÖйúÒÆ¶¯´Ó¡°ÅþÁ¬¡±ÎªÖ÷£¬Ïò¡°ÅþÁ¬¡¢ËãÁ¦¡¢ÄÜÁ¦¡±ÈýÁ¦Ïà¼ÓµÄÈÚºÏת±ä¡£


¾©¹«Íø°²±¸11010802024551ºÅ