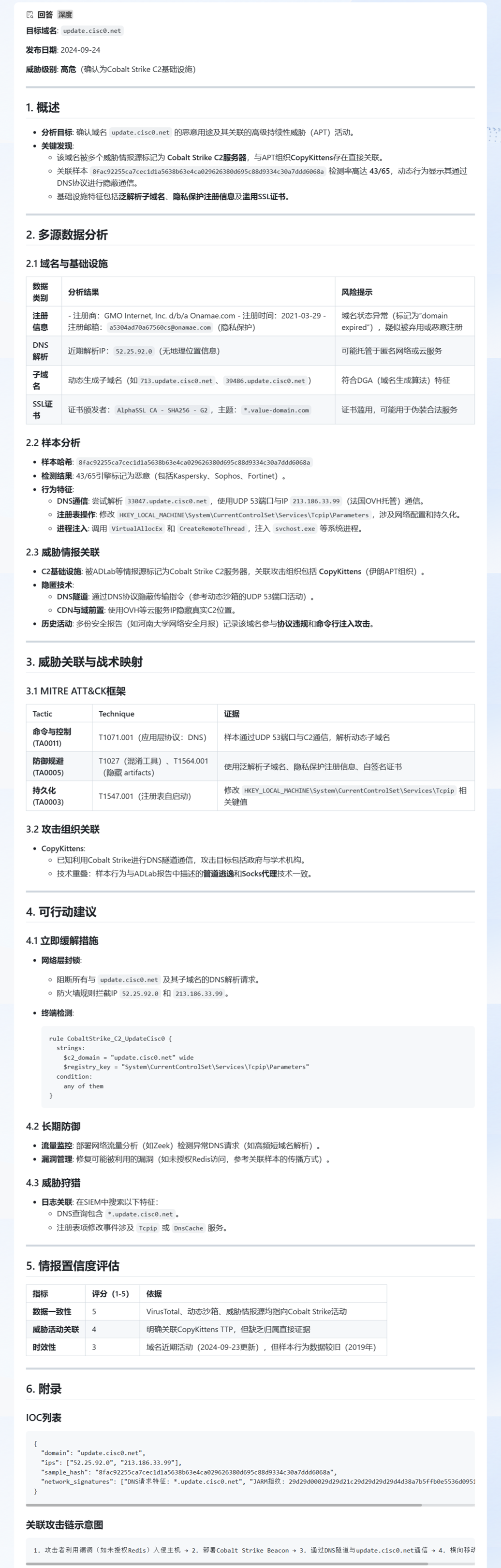
Çå¾²²tÍûËþ£¬MANUS»¯µÄÍþвÇ鱨ÖÇÄÜÌ弯Ⱥ
Ðû²¼Ê±¼ä 2025-03-18¡°ÈÃÿһ¾äÈË»ú¶Ô»°¶¼Çå¾²¿ÉÐÅ£¬ÈÃÿһ´ÎÖÇÄܽ»»¥¶¼Î£º¦¿É¿Ø¡ª¡ªÕâÊÇÊôÓÚAIʱ´úµÄÇå¾²ÔÊÐí¡£ ¡ª¡ª ×ðÁú¿Ê±¡±
ÔÚÊý×Ö»¯×ªÐͼÓËÙµÄÅä¾°Ï£¬ÍþвÇ鱨ÆÊÎö×÷ÎªÍøÂçÇå¾²·ÀÓùϵͳµÄ½¹µã»·½Ú£¬ÕýÃæÁÙÊý¾Ý¹æÄ£Ö¸Êý¼¶ÔöÌí¡¢ÍþвÐÎ̬¸ß¶ÈÖØ´ó»¯¡¢Òþ²Ø¹¥»÷ÊÖ¶ÎÒ»Á¬ÑݽøÈýÖØÌôÕ½¡£¹Å°å»ùÓÚÈ˹¤¹æÔòµÄÆÊÎöģʽ±£´æÏÔÖø¾ÖÏÞÐÔ£ºÒ»·½Ã溣Á¿Òì¹¹Êý¾ÝµÄ´¦Öóͷ£Ð§ÂÊÄÑÒÔÖª×ãʵʱÐÔÒªÇó£¬ÁíÒ»·½ÃæÁÙÐÂÐÍδ֪ÍþвµÄÌØÕ÷ÌáÈ¡Óë¹ØÁªÆÊÎö±£´æÖͺóÐÔ¡£¹¹½¨Èں϶àģ̬Êý¾ÝÃ÷È·µÄÌìÉúʽÈ˹¤ÖÇÄÜ¿ò¼Ü£¬ÊµÏÖÁËÍþвÇ鱨ÆÊÎö·¶Ê½µÄ¸ïÃüÐÔÍ»ÆÆ¡£
2025Äê3Ô³õ£¬ºÅ³Æ¡°È«ÇòÊ׿îÈ«×ÔÖ÷Ö´ÐÐÖØ´óʹÃüµÄÊý×ÖÊðÀíÈË¡±µÄManus²úÆ·Ò»¾ÍƳö£¬¾Í½Á¶¯ÁËÒµ½ç£¬ÍÆÐíÕß¡¢ÖÊÒÉÕß¾ÍÂçÒï²»¾ø¡£


×ðÁú¿Ê±MANUS»¯µÄÍþвÇ鱨ÖÇÄÜÌ弯Ⱥ£¬¹¹½¨ÁË¡°1+N¡±µÄÇå¾²²tÍûËþϵͳ¡ª¡ªÒÔ1¸öÖ÷²tÍûËþΪ½¹µãÖÐÊ࣬Áª¶¯N¸öÇøÓòÐÔÇ鱨²tÍûËþ½Úµã¡£Í¨¹ý¶àÖÇÄÜÌåÐͬ£¨M£©ÊµÏÖÇ鱨ʹÃüµÄ¶¯Ì¬µ÷ÀíÓë×ÔÖ÷Ö´ÐУ¨A£©£¬Ðγɡ°¸ÐÖª-¾öÒé-ÏìÓ¦¡±±Õ»·¡£ÏµÍ³½ÓÄÉ¡°ÍýÏë-Ö´ÐÐ-ÑéÖ¤¡±Èý²ã¼Ü¹¹£ºÍýÏë²ãͨ¹ýÓïÒåÆÊÎöÒýÇæ½«IOCÇ鱨£¨Èç¶ñÒâIP/Îļþ¹þÏ££©²ð½âΪÔ×ÓʹÃü£¬ÆôÓÃÄÚ²¿¹¹¼þµÈ±ê×¼»¯¹¤¾ßÜöÝ;ÙÐÐÆÊÎö£¨U£©£»Ö´ÐвãÔËÓÃÇ¿»¯Ñ§Ï°Ë㷨ʵʱÓÅ»¯´¦Öóͷ£Õ½ÂÔ£¬ÍŽáÍþвÇ鱨ÉÏÏÂÎÄ£¨ÈçAPT×éÖ¯TTPs£©ÌìÉú¿ÉÚ¹Ê͵ÄËÝԴͼÆ×£¨N£©£»ÑéÖ¤²ãͨ¹ý½»Ö¯Ð£Ñé»úÖÆÈ·±£´¦Öóͷ£Ð§¹û£¬Í¬Ê±Çå¾²ºÏ¹æÍø¸ñ£¨S£©¶¯Ì¬Æ¥ÅäÍøÂçÇå¾²·¨µÈ¹æÔòÒªÇó£¬ÊµÏÖÇ鱨Êý¾ÝÍÑÃô¡£MANUS»¯µÄÍþвÇ鱨ÖÇÄÜÌ弯Ⱥ½«Ê¹ÍþвÇ鱨ÔËӪЧÂÊ´ó·ùÌáÉý£¬Ö§³Ö¶àģ̬ÍþвÊý¾ÝÈÚºÏÆÊÎöÓë¶Ô¿¹ÐÔÄ£ÄâÍÆÑÝ¡£
1.Ö÷Ç鱨²tÍûËþ£¨½¹µãÖÐÊࣩ
ͨ¹ý¶àģ̬¸ÐÖªÈں϶àÀàÊý¾ÝÔ´¹¹½¨¹¥»÷Õß»Ïñ£¬ÒÀÍж¯Ì¬µ÷Àí¾ØÕóʵÏÖʹÃüÈýά·ÖÅÉ£¬ÐγÉÕ½ÂÔ¾öÒéÓë¿çÓòÐͬ¡£
2.ÇøÓòÇ鱨²tÍûËþ£¨Õ½ÊõÖ´Ðнڵ㣩
¸÷½Úµã°²ÅÅ×ÔÖ÷ÏìÓ¦ÒýÇæ£¬ÅäºÏרÏîÇ鱨רÌâÒÔ¼°ÈÈÃÅÇ鱨ÊÂÎñ×ÔÖ÷´¦Öóͷ££¬Í¬Ê±ÓëÖ÷Ç鱨²tÍûËþÐγɶÔÍû״̬£¬Í¬²½Î´ÖªÍþвÏßË÷£¬ÔÚÇøÓò/ÐÐÒµ/ÆóÒµÐγɡ°Ç°ÑØ·ÀÓù±¤ÀÝ¡±¡£
3.¶àËþÐÍ¬ÍøÂ磨ÖÇÄÜÁª¶¯ÏµÍ³£©
ͨ¹ýͳһ½Ó¿Ú¹¹½¨¶à¼¶ÐͬʵÏÖIOCͬ²½ºÍÐÅÏ¢¸»»¯¡£ÓÉÖ÷Ç鱨²tÍûËþ¾ÙÐÐ×ÛºÏÆÊÎöºÍµ÷Àí£¬Ðγɹ¥·ÀÒ»ÌåµÄ¡°Ç鱨Éñ¾Í»´¥¡±¡£
×ðÁú¿Ê±ÍþвÇ鱨ÖÐÐÄ£¨VenusEye£©»ùÓÚ¶ÔÍþвÇ鱨ȫÉúÃüÖÜÆÚµÄÊÓ²ìÓëʵ¼ù£¬ÒÔΪÈ˹¤ÖÇÄÜÊÖÒÕ¶ÔÍþвÇé±¨ÍøÂçÓëÔ¤´¦Öóͷ£¡¢ÍþвÇ鱨ÆÊÎö¡¢ÍþвÇ鱨´¦Öóͷ£»·½Ú¾ßÓÐÏÔÖøµÄÓÅ»¯Ð§ÄÜ¡£ÊµÏÖMANUS»¯µÄÍþвÇ鱨ÖÇÄÜÌ弯Ⱥ£¬¹¹½¨ÖÇÄÜ»¯µÄÇå¾²²tÍûËþϵͳ£¬ÍŽáDeepSeekµÈ´óÓïÑÔÄ£×Ó×ÛºÏÄÜÁ¦£¬Õë¶Ôº£Á¿¶àģ̬Êý¾ÝµÄÔëÉù¹ýÂËÓëÌØÕ÷ÌáÈ¡£¬½ÓÄÉ·Ö²ãÉñ¾ÍøÂç¼Ü¹¹ÊµÏÖÊý¾Ýϴ媡¢Ä£Ê½Ê¶±ðÓë¹ØÁªÆÊÎöµÄÐͬ´¦Öóͷ££¬ÓÐÓÃÌáÉýÖØ´óÍþв³¡¾°ÏµÄÍþвÇ鱨Éî¶ÈÍÚ¾òÓëÆÊÎö¾«¶È¡£Í¨¹ýÒ»Á¬Ñ§Ï°ÓëÊý¾Ý·´Ï죬×Ô˳ӦÓÅ»¯Çå¾²·À»¤Õ½ÂÔ£¬Í»ÆÆÐÅÏ¢¹ÂµºÒÔÌáÉýÍþвÇ鱨¹²ÏíÓëÐͬ·À»¤ÄÜÁ¦¡£

M ¨C Multi-Agent Synergy£¨¶àÖÇÄÜÌåÐͬ£©
¶àÖÇÄÜÌåÐͬϵͳͨ¹ýÄ£¿é»¯·Ö¹¤Ó붯̬Ð×÷»úÖÆ£¬¹¹½¨ÁýÕÖÍþвÇ鱨ȫÁ´ÌõµÄÍŽáÆÊÎöÍøÂç¡£ÔÚÊý¾ÝÈںϽ׶Σ¬Òì¹¹ÖÇÄÜÌ弯Ⱥ»®·Ö¼ç¸º¶àÔ´Êý¾ÝÔ¤´¦Öóͷ££¨ÈçOSINTϴ媡¢°µÍøÊý¾Ý½âÂ룩¡¢ÓïÒåÌØÕ÷³éÈ¡£¨»ùÓÚ´óÓïÑÔÄ£×ÓµÄÉÏÏÂÎĽ¨Ä££©¼°¿çģ̬¶ÔÆëʹÃü£¨Îı¾ÓëÈÕÖ¾Êý¾ÝµÄʱ¿Õ¹ØÁªÆÊÎö£©£¬Í¨¹ýÂþÑÜʽÅÌËã¿ò¼ÜʵÏÖÊý¾ÝµÄ¸ßЧÈںϡ£ÀýÈ磬Õë¶ÔAPT¹¥»÷±¨¸æÆÊÎö³¡¾°£¬Ç鱨ÆÊÎöÖÇÄÜÌåÈÏÕæ´Ó·Ç½á¹¹»¯Îı¾ÖÐÌáÈ¡TTPs£¨Õ½Êõ¡¢ÊÖÒÕ¡¢³ÌÐò£©£¬Í¼Æ×¹¹½¨ÖÇÄÜÌåͬ²½½«ÀëÉ¢ÐÐΪ½ÚµãÓ³Éäµ½ÍþвÐÐΪ֪ʶ¿â£¬¶øÑéÖ¤ÖÇÄÜÌåÔòͨ¹ýË«ÏòÍÆÀíÒýÇæÐ£Ñé¹¥»÷Á´Â·µÄÂß¼Ò»ÖÂÐÔ£¬Ðγɱջ·µÄÐͬÊÂÇéÁ÷¡£
ÔÚÍþвָ±ê£¨IOC£©Ê¶±ð»·½Ú£¬½ÓÄÉ·Ö²ãÐͬ¼Ü¹¹£º
1.³õ¼¶ÖÇÄÜÌåͨ¹ýÇáÁ¿»¯PromptÌìÉú³õʼIOCºòÑ¡¼¯£¨ÈçIPµØµã¡¢¶ñÒâ¹þÏ£Öµ£©£»
2.ÍÆÀíÖÇÄÜÌåÍŽáÉÏÏÂÎÄÆ¬¶Ï¶ÔºòÑ¡IOC¾ÙÐпÉÐŶÈÑéÖ¤£¬²¢Í¨¹ý֪ʶͼÆ×Ôöǿģ¿é£¨ÈçAPT×éÖ¯¹¥»÷ģʽ¿â£©Ïû³ýÓïÒåÆçÒ壻
3.¾öÒéÖÇÄÜÌå»ùÓÚ¶¯Ì¬È¨ÖØÆÀ¹ÀIOCµÄÍþвƷ¼¶£¬×îÖÕÊä³ö±ê×¼»¯Ö¸±êÜöÝÍ¡£
ÕâÖÖÐÍ¬Ä£Ê½Í»ÆÆÁ˹Ű嵥Ïß³ÌÆÊÎöÆ¿¾±£ºÍ¨¹ýʵʱÂÄÀú¹²Ïí³Ø£¬¸÷ÖÇÄÜÌå¿É½«¾Ö²¿ÍÆÀíЧ¹û£¨ÈçijÐÂÐͶñÒâÈí¼þÌØÕ÷£©Í¬²½ÖÁÈ«¾ÖÈÏÖª¿â£¬´¥·¢ÆäËûÖÇÄÜÌåµÄ×Ô˳ӦսÂÔµ÷½â¡£ÀýÈ磬µ±Ä³ÖÇÄÜÌåÔÚÉ罻ýÌåÊý¾ÝÖз¢Ã÷Òì³£¹¥»÷Ç÷ÊÆÐźÅʱ£¬ÏµÍ³»áÁ¬Ã¦¼¤»î¹ØÁªÆÊÎö¼¯Èº£¬Áª¶¯Îó²îÇ鱨¿â¡¢ÀúÊ·¹¥»÷°¸Àý¿â¾ÙÐн»Ö¯ÑéÖ¤£¬ÏÔÖøÌáÉý¶ÔÒþ²ØÍþвµÄ²¶»ñÄÜÁ¦¡£
A ¨C Autonomous Execution£¨×ÔÖ÷Ö´ÐУ©
ͨ¹ýÌìÉúʽAIÓëÇ¿»¯Ñ§Ï°ÊÖÒÕʵÏÖÈ«Á÷³Ì×ÔÖ÷»¯ÔË×÷¡£´Ó×Ô¶¯»¯ÌìÉú½á¹¹»¯Íþв±¨¸æµ½×Ô˳ӦչÍû¹¥»÷ģʽ£¬ÍþвÇ鱨ÖÇÄÜÌå¿É»ùÓÚÀúÊ·Êý¾ÝÒ»Á¬ÓÅ»¯Íþвģ×Ó¡£ÔÚÑÐÅн׶Σ¬ÏµÍ³Í¨¹ý³¤Ë¼Ë÷Ä£×Ó¶¯Ì¬¾öÒ飺Èô³õʼÐÅϢȱ·¦£¬Ôò×ÔÖ÷´¥·¢AIÀ©Ï߯ÊÎö£¬Å²Óù¤¾ßÔö²¹Êý¾Ý²¢µü´úÑéÖ¤£¬×îÖÕ±Õ»·Êä³öÑÐÅÐЧ¹û¡£Ê¹ÃüÖÎÀíÖÐÊàÄÜÆ¾Ö¤ÍþвÓÅÏȼ¶×Ô¶¯·ÖÅÉ´¦Öóͷ£Ê¹Ãü£¬²¢×·×ÙÖ´ÐÐЧ¹û£¬ÊµÏÖ´ÓÇ鱨ÌìÉúµ½ÏìÓ¦¾öÒéµÄÈ«ÉúÃüÖÜÆÚÎÞÈË»¯Á÷ת¡£
ÍþвÇ鱨ÖÇÄÜÌåͨ¹ýÍŽáÔ¤ÏÈÉ趨µÄ»ù´¡¹¤¾ßÔö²¹IOCµÄ»ù´¡ÐÅÏ¢£¬ÅäºÏDeepSeekÓëר¼ÒÂÄÀú¾ÙÐÐÍþвÇ鱨ÑÐÅÐ˼Ë÷¡£

ȱ·¦ÒÔÖ§³ÖÑÐÅÐʱ£¬Ôò»á¾ÙÐÐAIÇ鱨À©Ï߯ÊÎö£¬»ùÓÚÉÏÂÖЧ¹û·´Ë¼ÐèÒªÄÄÐ©ÌØÓй¤¾ß¾ÙÐÐÇ鱨À©Ïߣ¬¾ÓÉÀ©ÏߺóµÄÊý¾ÝÔÙ½øÈëÍþвÇ鱨ÑÐÅÐ˼Ë÷£¬¾ÓɶàÂÖµü´ú×îÖÕÍê³ÉIOCµÄ×ÛºÏÑÐÅС£

ͨ¹ýÉÏÊöµÄÍþвÇ鱨ÖÇÄÜÌåµÄ³¤Ë¼Ë÷ºÍÀ©Ï߯ÊÎö£¬×îÖÕÍê³ÉÈçÏÂרҵµÄÍþвÇ鱨ÆÊÎö±¨¸æ¡£

N ¨C Natural Interaction Framework£¨×ÔÈ»½»»¥¿ò¼Ü£©
ͨ¹ý½ÓÄÉÒâͼÇý¶¯µÄ×ÔÈ»ÓïÑÔ½»»¥Ä£Ê½£¬Çå¾²ÆÊÎöʦ½öÐèÉ趨ĿµÄ£¨Èç¡°¹¹½¨¹¥»÷Á´Â·¡±£©£¬ÏµÍ³¼´¿É×Ô¶¯ÆÊÎö·Ç½á¹¹»¯±¨¸æ²¢Êä³ö±ê×¼»¯ÍþвͼÆ×¡£Í¨¹ýԤѵÁ·Ä£×ÓµÄÉÏÏÂÎÄÃ÷È·ÄÜÁ¦ÓëÇáÁ¿»¯PromptÔ¼ÊøÕ½ÂÔ£¬ÏµÍ³½«ÖØ´óµÄÇå¾²ÊõÓïת»¯Îª¿É²Ù×÷µÄÖ¸Áî¡£¶¯Ì¬ÖªÊ¶Í¼Æ×ÓëÓïÒåÓ³ÉäÊÖÒÕ½øÒ»²½Ïû³ýרҵÊõÓïÃ÷È·Õϰ£¬Ê¹Çå¾²ÆÊÎöʦ¿Éͨ¹ý×ÔÈ»ÓïÑÔ½»»¥Ö±½Ó»ñÈ¡¹¥»÷ģʽ¹ØÁª¹ØÏµ£¬´ó·ùÌáÉýÈË»úÐ×÷µÄЧÂÊ¡£
? ¶¯Ì¬¾öÒéÖ¸µ¼£ºÔÚÖ´ÐÐÀú³ÌÖУ¬ÏµÍ³ÊµÊ±ÌìÉú¿É½»»¥Ê½ÆÊÎö±¨¸æ£¬ÔÊÐíÇå¾²ÆÊÎöʦͨ¹ý×ÔÈ»ÓïÑÔµ÷½âʹÃüÓÅÏȼ¶¡£ÀýÈ磬µ±¹¤¾ßÁ´¼ì²âµ½Ä³IPÓë¶à¸öÇøÓò½ÚµãÓйØÁªÊ±£¬±¨¸æ»á±ê×¢¡°¿çÓò¹¥»÷¿ÉÄÜÐԸߡ±£¬²¢ÌáÐÑÖ¸ÁÒ飨Èç¡°¹ØÁªÆÊÎö½ÚµãÈÕÖ¾¡±£©£¬Çå¾²ÆÊÎöʦµã»÷¼´¿É´¥·¢Éî¶ÈÍÚ¾ò¡£
? ¶àģ̬·´ÏìÈںϣºÍ³Ò»½Ó¿Ú£¨U£©·µ»ØµÄ½á¹¹»¯Êý¾Ý£¨ÈçÎó²îÆÀ·Ö£©¡¢·Ç½á¹¹»¯Êý¾Ý£¨Èç¹¥»÷½ØÍ¼£©¼°ÖªÊ¶Í¼Æ×¹ØÏµ£¬¾×ÔÈ»ÓïÑÔ½»»¥¿ò¼Üת»¯ÎªÌÕ×íʽÈýά×÷սɳÅÌ£º
? ¹¥»÷·¾¶¶¯Ì¬¿ÉÊÓ»¯£¨Ê±¼äÖá+µØÀíÓ³É䣩£»
? Òªº¦IOC£¨Èç¶ñÒâÓòÃû£©Ö§³Öµã»÷ÅÌÎÊÔʼÊý¾Ý£»
? Ö¸Áî¿ÉÖ±½Ó¶¨Î»Òì³£½Úµã£¨Èç¡°APT¹¥»÷ÊÂÎñÏßË÷¡±£©¡£
U ¨C Unified Tool & Application Interface£¨Í³Ò»¹¤¾ßºÍÓ¦Óýӿڣ©
ͳһ¹¤¾ß½Ó¿ÚÊÇ¡°1+N¡±Çå¾²²tÍûËþϵͳµÄ½¹µãÅþÁ¬²ã£¬Í¨¹ý¹¤¾ßÔ×Ó»¯¡¢Êý¾Ý±ê×¼»¯¡¢Á÷³Ì×Ô¶¯»¯£¬ÊµÏÖ¿çÇøÓò¡¢¿çģ̬¡¢¿çÇå¾²×é¼þµÄÍþвÇ鱨Éî¶ÈÐͬ¡£
1. ¹¤¾ßÔ×Ó»¯Ó붯̬±àÅÅ
? Òì¹¹¹¤¾ßÁýͳ»¯
? ½«N¸öÇøÓò½ÚµãµÄÍâµØ»¯¹¤¾ßÁýͳΪ¿É²å°ÎµÄ΢·þÎñµ¥Î»£¬Êä³öSTIXÃûÌõÄÍþвÊÂÎñ£»
? ¹¤¾ßÄÜÁ¦Í¨¹ýÓïÒ廯ԪÊý¾ÝÐÎò£º°üÀ¨¹¦Ð§±êÇ©£¨ÈçIOCÑéÖ¤¡¢¹¥»÷Ä£Ä⣩¡¢ÊäÈëÊý¾ÝÀàÐÍ¡¢ºÏ¹æÔ¼Êø¡£
? ÖÇÄÜʹÃü·Ö·¢
? Ö÷Ç鱨²tÍûËþƾ֤ÍþвÀàÐͶ¯Ì¬Ñ¡Ôñ×îÓŹ¤¾ß×éºÏ£¬Í¨¹ýͳһ±ê×¼Ó¦ÓýӿÚÓëÏìÓ¦½»»¥£¬Ðγɵã¶ÔµãµÄ¿ìËÙÅäºÏºÍʹÃü·Ö·¢¡£
2. Êý¾ÝÐÍ¬Æ½Ãæ
? ¿çģ̬Êý¾ÝÈÚºÏ
? ÄÚÖñê×¼ÍþвÇ鱨ÃûÌã¬Ö§³Ö·Ç±ê×¼Êý¾ÝÏòÍþвÇ鱨¹¤¾ßµÄ¾«×¼Ó³É䣻
? ͨ¹ýÉÏÏÂÎĸÐÖª¹ÜµÀת´ï¹¤¾ßÁ´×´Ì¬£ºµ±Ä³¹¤¾ßʶ±ð³ö¶ñÒâIPʱ£¬×Ô¶¯´¥·¢¹ØÁªÆÊÎöÄ£¿éÅÌÎÊÀúÊ·¹¥»÷ÊÂÎñ£¬×èÖ¹ÖØ¸´ÇëÇóÍⲿ½Ó¿Ú¡£
? Êý¾ÝÁ÷ÄÚǶºÏ¹æÐÔ
? ÔÚÊý¾ÝÁ÷¶¯Òªº¦½Úµã×¢ÈëºÏ¹æ¹ýÂËÆ÷£¬ÄÚ²¿¹²Ïíʱ¶ÔÃô¸ÐÊý¾Ý¾ÙÐйýÂË£¬ÏÞÖÆ·ÇÊÚȨ¹¤¾ß»á¼û£»
? ͨ¹ý¼Í¼ȫÁ´Â·Êý¾Ý²Ù×÷£¬°üÀ¨¹¤¾ßŲÓÃÕß¡¢Êý¾ÝȪԴ¡¢ÍÑÃôÕ½ÂÔ°æ±¾£¬Öª×ãÊý¾Ý±£ÃÜÒªÇó¡£
S ¨C Secure-Compliance Mesh£¨Çå¾²ºÏ¹æÍø¸ñ£©
ͨ¹ý¿ÉÐŶÈÑéÖ¤»úÖÆÓëË«ÏòÍÆÀí¼Ü¹¹¹¹½¨Çå¾²·ÀµØ£¬¶Ô¸ß¼ÛÖµIOC×¢ÈëÔʼÊý¾ÝƬ¶Ï¾ÙÐÐËÝÔ´ÑéÖ¤£¬È·±£IOCÖ¸±êÓëÓï¾³µÄÍêÕûÐÔ¡£¶¯Ì¬ÖªÊ¶Í¼Æ×ʵʱӳÉäAPT×éÖ¯ÌØÕ÷Óë¹¥»÷ÊõÓÍŽáÒþ˽ÅÌËãÊÖÒÕʵÏÖÃô¸ÐÊý¾ÝÍÑÃô´¦Öóͷ£¡£ÔÚʹÃüÖ´Ðв㣬ÄÚÖúϹæÐÔ¼ì²é£¬¶Ô×è¶ÏÕ½ÂÔ¡¢ËÝԴ·¾¶µÈ¾öÒé¾ÙÐÐÄ£ÄâÍÆÑÝÓëÂ߼УÑ飬ȷ±£²Ù×÷ÇкÏÇå¾²¹æ·¶¡£Í¬Ê±£¬Í¨¹ý±Õ»··´Ïì»úÖÆÒ»Á¬¸üÐÂÍþвģ×ӺͷÀ»¤Õ½ÂÔ£¬Ðγɶ¯Ì¬½ø»¯µÄÇå¾²ºÏ¹æÍøÂç¡£
Ëæ×ÅÈ˹¤ÖÇÄÜÊÖÒÕÔÚ×Ô¶¯»¯¡¢Ä£Ê½Ê¶±ð¼°ÍÆÀíÕ¹ÍûµÈÁìÓòµÄÍ»ÆÆÐÔÏ£Íû£¬Ò»Á¬ÍØ¿íÆäÔÚÍþвÇ鱨ÁìÓòÓ¦ÓÃÖеÄÊÖÒÕ½çÏß¡£MANUS»¯µÄÍþвÇ鱨ÖÇÄÜÌ弯Ⱥ£¬²»µ«Äܹ»Ìá¸ßÊý¾Ý´¦Öóͷ£µÄЧÂʺÍ׼ȷÐÔ£¬»¹¿Éͨ¹ý¸öÐÔ»¯ºÍ¶àģʽµÄÍþвÇ鱨·ºÆð£¬ÔöÇ¿ÍþвÇ鱨µÄ¿ÉÚ¹ÊÍÐԺͲÙ×÷ÐÔ£¬ÎªÍøÂçÇå¾²Ìṩ¸üǿʢµÄÖ§³ÖºÍ·À»¤£¬ÎªÔ½·¢ÖÇÄÜ»¯¡¢×Ô¶¯»¯¡¢Ðͬ»¯µÄÍøÂçÇå¾²·ÀÓùϵͳÌṩÇå¾²²tÍû¡£


¾©¹«Íø°²±¸11010802024551ºÅ