µ¥Ïî·´¶Ô | ¹úÎñÔº°ì¹«ÌüÐû²¼Õþ¸®ÍøÕ¾ÓëÕþÎñÐÂýÌå¼ì²éÖ¸±ê¼°î¿ÏµÊÂÇéÄê¶ÈÉóºËÖ¸±ê

Ðû²¼Ê±¼ä 2019-04-19
¹úÎñÔº°ì¹«ÌüÐû²¼ÁË£¬¹ØÓÚÕþ¸®ÍøÕ¾ºÍÕþÎñÐÂýÌåµÄ£¬¼ì²éÖ¸±ê¼°î¿ÏµÊÂÇéÄê¶ÈÉóºËÖ¸±ê¡£


×ðÁú¿­Ê±¡¤(ÖйúÇø)ÈËÉú¾ÍÊDz«!


£¨Ïêϸָ±êÉó²éÍøÖ·£ºhttp://www.gov.cn/zhengce/content/2019-04/18/content_5384134.htm£©



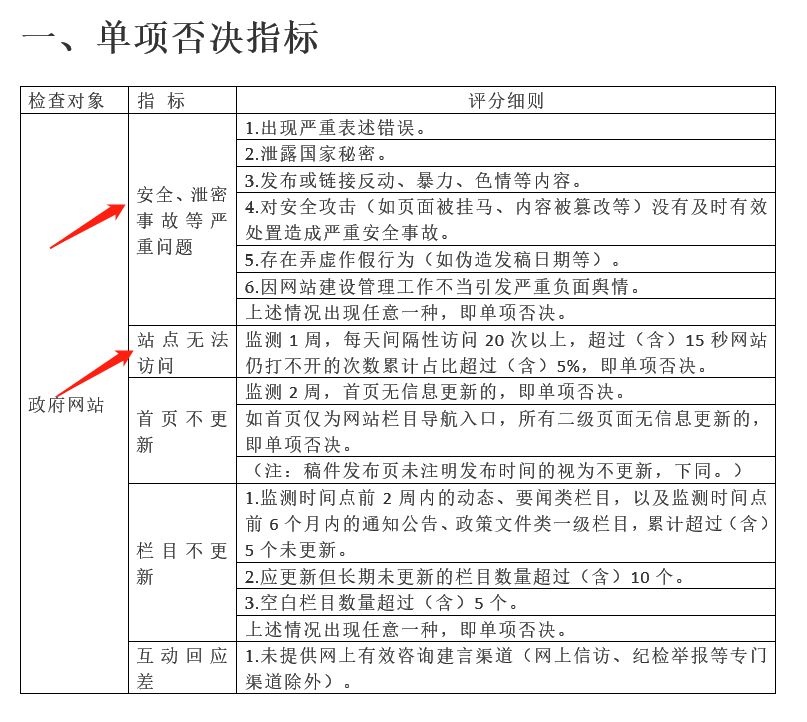
µ¥Ïò·´¶ÔÖ¸±ê



×ðÁú¿­Ê±¡¤(ÖйúÇø)ÈËÉú¾ÍÊDz«!

¶ÔÕþ¸®ÍøÕ¾ºÍÕþÎñÐÂýÌå¼ì²éʱ£¬·ºÆðµ¥Ïî·´¶ÔÖ¸±êÖеÄí§ÒâÒ»ÖÖÇéÐΣ¬¼´ÅжÏΪȱ·¦¸ñ£¡
 

1¡¢ ¡°Çå¾²¡¢Ð¹ÃܵÈÑÏÖØÊ¹ʡ±Ö¸±êÏî


? Ðû²¼»òÁ´½Ó·´¶¯¡¢±©Á¦¡¢É«ÇéµÈÄÚÈÝ¡£
? ¶ÔÇå¾²¹¥»÷£¨ÈçÒ³Ãæ±»¹ÒÂí¡¢ÄÚÈݱ»¸Ä¶¯µÈ£©Ã»ÓÐʵʱÓÐÓô¦Öóͷ£Ôì³ÉÑÏÖØÇ徲ʹÊ¡£

2¡¢¡°Õ¾µãÎÞ·¨»á¼û¡±Ö¸±êÏî


? ¼à²â1ÖÜ£¬ÌìÌì¾àÀëÐÔ»á¼û20´ÎÒÔÉÏ£¬Áè¼Ý£¨º¬£©15ÃëÍøÕ¾ÈÔ´ò²»¿ªµÄ´ÎÊýÀÛ¼ÆÕ¼±ÈÁè¼Ý£¨º¬£©5%£¬¼´µ¥Ïî·´¶Ô¡£
 
ÉÏÃæµÄµ¥Ïî·´¶ÔÖ¸±ê£¬ÓÐÌ«¶àºÍÍøÕ¾×ÔÉíÇå¾²ÓйØ£¬×ðÁú¿­Ê±±±¶·Çå¾²ÔËÓªÖÐÐÄ£¬ÎªÄúÌṩһÌ×ÍêÕûµÄ£¬Ê¡ÐÄ¡¢×¨ÒµÓÖÖªÐĵÄ£¬ÍøÕ¾Çå¾²ÔËÓª·þÎñ£¬¸üºÃµØÖª×ãÐÂÐû²¼µÄÕþ²ßÖ¸±ê¡£

? Ìṩһվʽ7&24Ð¡Ê±ÍøÕ¾Çå¾²·þÎñ


Ìṩº­¸ÇÁ˼à²â¡¢ÔÆ¿¹D¡¢ÍøÕ¾Ëø¡¢ÇøÓò»á¼û¿ØÖƵȶàÖÖ¹¦Ð§µÄÖÜÈ«ÍøÕ¾Çå¾²ÓªÒµ£¬Öª×ãÕþ²ßÖ¸±êµ¥ÏîÖпÉÓÃÐÔ¼à²â¡¢Ò³ÃæÒªº¦×Ö¼à²â¼°ÍøÕ¾·À¸Ä¶¯µÈÒªÇó¡£
 

? ʵʱ´¦Öóͷ£ÍøÕ¾Çå¾²µÄÖÖÖÖÎÊÌ⣬֪×ãÐÂÕþ²ßÓÐÓô¦Öóͷ£ÍøÕ¾Ç徲ʹʵÈÒªÇó


Ìá¹©×¨ÒµÍøÕ¾Çå¾²ÍŶÓ£¬Ìṩ7&24Сʱ²»î§Ë¯µÄÖªÐÄÕÛÎñ£¬²¢ÇÒÌṩ½»Ö¯ÑéÖ¤¡¢¶þ´ÎÈ·ÈÏ¡¢Çå¾²ÆÊÎöר¼Ò½â¶Á±¨¸æ±¨±íµÈ·þÎñ¡£
 
×ðÁú¿­Ê±¡¤(ÖйúÇø)ÈËÉú¾ÍÊDz«!

? ÍøÕ¾Çå¾²ÔËÓª·þÎñ£¬ÈÃÄúËæÊ±ËæµØÕÆÎÕÍøÕ¾Çå¾²ÇéÐÎ


ͨ¹ýÍŽáÍøÕ¾¼à²âºÍÍøÕ¾·À»¤£¬ÅäÒÔÇ徲ר¼ÒµÄÊÖÒÕ°ü¹Ü£¬Äܹ»ÌṩÕë¶Ô¿Í»§ÊӽǵĴóÆÁÏÔʾÊÓͼ£¬ÈÃÄúËæÊ±ËæµØÕÆÎÕÍøÕ¾µÄÇéÐΡ£