ÊýÊ®Íò´ó½±µÄÊ ֻ˵×îºóÒ»±é£¡
Ðû²¼Ê±¼ä 2019-10-29ÓɺþÄÏÊ¡Î¯ÍøÐŰìÍŽáÏà¹Ø²¿·ÖÅɺϾÙÐеÄ2019 ¡°ºþÏæ±¡±ÍøÂçÇå¾²ÊÖÒÕ´óÈü½«ÔÚ11ÔÂ2ÈÕÕýʽ¿ªÆô¡£×÷Ϊ±¾´Î´óÈüµÄÖ§³Öµ¥Î»£¬×ðÁú¿Ê±½«Ð¯ÊÖÒµÄÚÓÅÒìÆóÒµ£¬³Ð¼ÌÍøÂçÇå¾²È˲Å×÷ÓýºÍÍÚ¾òµÄ×ÚÖ¼£¬È«Á¦Ö§³Ö±¾´Î´óÈü¡£
´Ë´Î´óÈüÖ¼ÔÚ·þÎñÓÚ¹ú¼ÒÍøÂçÇå¾²Õ½ÂÔºÍÍøÂçÇ¿¹ú½¨É裬¹á³¹Âäʵµ³µÄÊ®¾Å´óºÍÌìÏÂÍøÐÅÊÂÇé¾Û»á¾«Éñ£¬ÎªÌìÏÂÍøÂçÇå¾²È˲Åչʾˮƽ¡¢¾º¼¼±ÈÆ´ºÍ½»Á÷»¥¶¯ÌṩÎę̀£¬·¢Ã÷¡¢Èº¼¯ºÍ×÷ÓýÍøÂçÇå¾²È˲ţ¬Îª¼ÓËÙÍøÂçÇå¾²È˲Ų½¶Ó½¨Éè×÷³öТ˳¡£
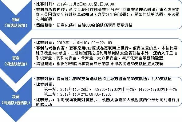
ÈüÊ·ÖΪԤÈü¡¢¸´ÈüºÍ¾öÈüÈý¸ö½×¶Î¡£Ô¤Èü¡¢¸´Èü¾ùÔÚ»¥ÁªÍøÉϾÙÐУ¬¾öÈüÔÚ³¤É³ÏÖ³¡¾ÙÐУ¨½ÇÖðÔ°µØÁíÐÐ֪ͨ£©¡£
Ô¼Çë¶Ó£ºÓÉÈüÊÂ×éί»áÏòº£ÄÚÍøÂçÇå¾²ÁìÓò×ÅÃûµÄÆóÊÂÒµµ¥Î»¡¢¸ßУ¡¢Ñо¿»ú¹¹µÈ·¢³öÔ¼Ç뺯£¬Ô¼Çë30Ö§´ÓÊÂÍøÂçÇ徲רҵµÄ¾«Ó¢²½¶Ó´ú±íËùÊôµ¥Î»Ö±½Ó½øÈë¾öÈü£¬Ó뺣ѡ¶Óǰ50Ö§ÓÅʤ²½¶Óͬ³¡½ÇÖð¡£
¡ñ ÏÖ½ð½±Àø
ÌØµÈ½±£¨1Ãû£©£º½±Àø»ñ½±²½¶ÓÈËÃñ±Ò16ÍòÔª£»½±±Ò»¸ö£¬»ñ½±Ö¤ÊéÿÈËÒ»±¾£»
Ò»µÈ½±£¨1Ãû£©£º½±Àø»ñ½±²½¶ÓÈËÃñ±Ò8ÍòÔª£»»ñ½±Ö¤ÊéÿÈËÒ»±¾£»
¶þµÈ½±£¨1Ãû£©£º½±Àø»ñ½±²½¶ÓÈËÃñ±Ò4ÍòÔª£»»ñ½±Ö¤ÊéÿÈËÒ»±¾£»
ÈýµÈ½±£¨7Ãû£©£º½±Àø»ñ½±²½¶ÓÈËÃñ±Ò2ÍòÔª£»»ñ½±Ö¤ÊéÿÈËÒ»±¾£»
ÓÅʤ½±£¨70Ãû£©£º½±Àø»ñ½±²½¶ÓÈËÃñ±Ò3000Ôª£»»ñ½±Ö¤ÊéÿÈËÒ»±¾¡£
¡ñ ÆäËû½±Àø
2.½øÈë¾öÈüµÄ²ÎÈü²½¶Ó»ñµÃÓɱ¾´ÎÈüʾÙÐе¥Î»·¢³öµÄµç×Ó»ñ½±Ö¤Êé¡£
3.·²±¨ÃûÉêÇë²ÎÈü²¢»ñµÃÏÖ³¡½ÇÖð×ʸñÕߣ¬ÁÐÈëºþÄÏÊ¡ÍøÂçÇå¾²ºÍÐÅÏ¢»¯È˲ÅÊý¾Ý¿â¡£
4.ƾ֤²ÎÈüÕßЧ¹û£¬ÓÉÖ÷Àíµ¥Î»ÔñÓÅÏòÏà¹Ø»ú¹ØÊÂÒµµ¥Î»ºÍÖØµãÆóÒµÍÆ¼ö¡£
5.¹ØÓڴ˴νÇÖðЧ¹ûÌØÊâÓÅÒìÇÒÔÚºþÄÏÊ¡ÄÚ´´Òµ¡¢¾ÍÒµµÄ²ÎÈüÑ¡ÊÖ£¬×ñÕÕÏà¹ØÕþ²ß¸øÓèÖØµãÖ§³Ö¡£
6.±¾´Î´óÈüÖ÷Àíµ¥Î»¡¢³Ð°ìµ¥Î»ºÍÊÖÒÕÖ§³Öµ¥Î»£¬Æ¾Ö¤¸÷×ÔÊÂÇéÐèÒª½«±¾´Î²ÎÈüЧ¹û×÷ΪÓÅÏÈÈÎÃüºÍÓªÒµÏàÖúµÈ·½ÃæµÄÖ÷Òª¿¼²ìÒÀ¾Ý¡£
×÷Ϊº£ÄÚÐÅÏ¢Çå¾²ÐÐÒµµÄÁì¾üÆóÒµ£¬×ðÁú¿Ê±Ê¼ÖÕÖ§³Ö²¢¼ÓÈëÒÔ¿ÆÑС¢½»Á÷¡¢¾ºÈüµÈģʽ×÷ÓýÍøÂçÇå¾²È˲ţ¬Í¨¹ýÉèÁ¢ÏßÏÂÅàѵӪҵ¡¢¹¥·ÀÑÝÁ·Æ½Ì¨¡¢ÈüÊÂÖ§³Ö·þÎñ¡¢ÏßÉϽÌÓýƽ̨¡¢ÍøÂçÇ徲ʵÑéÊÒ½¨Éè¡¢ÍøÂçÇ徲ѧԺѧ¿Æ×¨Òµ½¨ÉèµÈ½¹µãÓªÒµ£¬ÖÜÈ«×÷ÓýʵսÐÍÇå¾²È˲š£ÔÚ¶¼»á¼¶Çå¾²ÔËÓªÖÐÐĵÄÕ½ÂԽṹÖУ¬×ðÁú¿Ê±×¨ÉèÈ˲Å×÷ÓýÖÐÐÄ£¬ÎªÕþÆóµ¥Î»ÔËËÍרҵµÄÍøÂçÇå¾²ÔËÓªÈ˲ţ¬Îª»º½âÎÒ¹úÍøÂçÇå¾²È˲ÅÐèÇóÏÖ״Т˳һ·ÝʵÁ¦¡£´Ó½¨Éè¸ß¼¶×¨ÏîʵÑéÊÒ¼°ÍøÂç¿Õ¼äÇ徲ѧԺ£¬µ½¶¦Á¦´ó¾ÙÍÆ¶¯¸ßУÈ˲ÅÏàÖú£¬ÔÚ×÷Óý×¨ÒµÍøÂçÇå¾²È˲ŵÄ·ÉÏ£¬×ðÁú¿Ê±´Óδ×èֹǰÐеĽŲ½¡£


¾©¹«Íø°²±¸11010802024551ºÅ