ϵͳ»¯Çå¾²ÖÎÀíÍ·ÄÔ,Ìá·ÀÐÅÏ¢×ʲúË𻵺Íй¶
Ðû²¼Ê±¼ä 2020-06-18ÐÅÏ¢×÷ΪÆóÒµµÄÖ÷Òª×ʲúÐèÒª»ñµÃÍ×ÉÆ±£»¤¡£È»¶ø´ó´ó¶¼Æóҵȱ·¦ÏµÍ³»¯µÄÇå¾²ÖÎÀíÍ·ÄÔ£¬¶ÔÐÅÏ¢×ʲúÃæÁÙÍþвµÄÑÏÖØÐÔÊìϤȱ·¦£¬Ê¹µÃÐÅϢй¶µÈÇå¾²ÎÊÌâ²ã³ö²»Ç¸øÆóÒµ¼°¹ú¼ÒÇå¾²´øÀ´ÑÏÖØÓ°Ïì¡£Òò´Ë£¬Ìá·ÀÐÅÏ¢×ʲúµÄË𻵺Íй¶³ÉΪؽÐè½â¾öµÄÎÊÌâ¡£
×ðÁú¿Ê±ISO 27001ÐÅÏ¢Çå¾²ÖÎÀíÈÏ֤ϵͳ×Éѯ·þÎñƾ֤ISO 27001±ê×¼µÄÒªÇ󣬽ÓÄÉPDCAÀú³ÌÄ£×Ó£¬»ùÓÚ×ʲúµÄΣº¦ÆÀ¹À¡¢Ç徲ϵͳÍýÏëÓëÉè¼Æ¡¢Ç徲ϵͳʵÑéÓëÆÀÉó¡¢Ïòµ¼ÏµÍ³ÈÏÖ¤ËÄ´óÄ£¿é£¬×ÊÖúÆóÒµ½¨ÉèÎļþ»¯µÄÐÅÏ¢Çå¾²ÖÎÀíϵͳ£¬Ïòµ¼ÆóÒµÔÚÆä×éÖ¯¹æÄ£ÄÚʵÑé¡¢ÔËÐС¢ÆÀÉóÐÅÏ¢Çå¾²ÖÎÀíϵͳ¡£
½ÓÄÉPDCAÄ£×Ó
ͨ¹ý»ùÓÚ×ʲúµÄΣº¦ÆÀ¹À£¬×ÊÖúÆóÒµ½¨ÉèÎļþ»¯µÄÐÅÏ¢Çå¾²ÖÎÀíϵͳ£¬Ïòµ¼ÆóÒµÔÚÆä×éÖ¯¹æÄ£ÄÚʵÑé¡¢ÔËÐС¢ÆÀÉóÐÅÏ¢Çå¾²ÖÎÀíϵͳ£¬´Ó¶øÈ·±£ÆóÒµÐÅϢϵͳÕý³£ÔËÐУ¬Ìá¸ß·þÎñ¾ºÕùÁ¦£¬×îÖÕÔö½øÆóÒµÓªÒµµÄ¿ªÕ¹¡£
»ùÓÚ×îеÄISMS
Ëæ×ÅISO/IEC 27001:2013µÄÍÆ¹ã£¬Ô½À´Ô½¶àµÄÆóÒµÒªÇóƾ֤×îбê×¼ÖÆ¶©Çå¾²ÖÎÀíϵͳ£¬ÒÔÖª×ãÆóÒµºã¾ÃÍýÏ룬×ðÁú¿Ê±ÐÅÏ¢Çå¾²ÖÎÀíϵͳ½¨ÉèÊÇÒÀ¾Ý×îÐÂISO/IEC 27001:2013Çå¾²ÖÎÀíϵͳʵÑéÒªÁì¹¹½¨µÄÇå¾²ÖÎÀíϵͳ£¬Ô½·¢ÌùºÏ¿Í»§ÏÖʵÐèÇó¡£
»ùÓÚ×î¼Ñʵ¼ùÒªÁìÂÛ
ÍŽá×ðÁú¿Ê±¶àÄêÇå¾²ÖÎÀíϵͳISMSʵÑéÂÄÀú£¬ÂÞÖº£ÄÚÍâÏà¹ØÏȽøÍ·ÄÔ¡¢ÀíÄîºÍÒªÁ죬²¢²Î¿¼PDCA¡¢IATF¡¢Garnter×Ô˳ӦÇå¾²¼Ü¹¹¡¢ISO2000¡¢ITIL¡¢COBITµÈ¹ú¼Êº£ÄÚ±ê×¼ºÍ¹æ·¶£¬¹éÄɳöÇкÏÏÖʵµÄÐÅÏ¢Çå¾²ÖÎÀíϵͳҪÁìÂÛ¡£
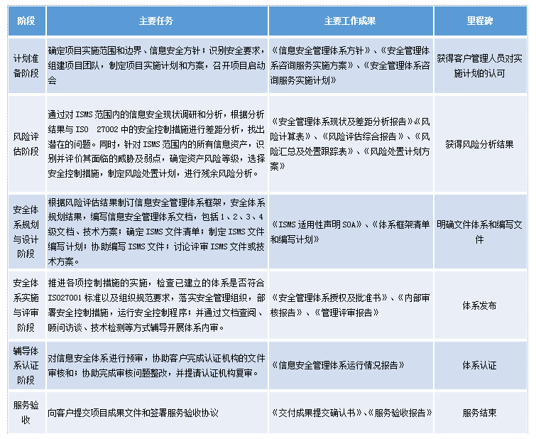
±ðµÄ£¬×ðÁú¿Ê±ISO27001ÐÅÏ¢Çå¾²ÖÎÀíϵͳ×Éѯ·þÎñ×÷ΪһÌ×ϵͳµÄ¡¢ÕûÌåÍýÏëµÄÐÅÏ¢Çå¾²ÖÎÀíϵͳ£¬´ÓÍýÏë×¼±¸¡¢Î£º¦ÆÀ¹À¡¢ÏµÍ³ÍýÏëÓëÉè¼Æ¡¢Ç徲ϵͳʵÑéÓëÆÀÉó¡¢Ïòµ¼ÏµÍ³ÈÏÖ¤¼°·þÎñÑéÊÕÁù´ó½×¶Î£¬ÇÐʵ°ü¹Ü×éÖ¯µÄÐÅϢϵͳÓëÓªÒµÖ®Çå¾²ÓëÕý³£ÔËÓª¡£
¿Í»§ÊÕÒæ
?ÄÚ²¿ÊÕÒæ
1¡¢Æ¾Ö¤Î£º¦ÖÎÀíÍ·ÄÔ½¨Éè¿É×ÔÎÒˢкÍÉú³¤£¨PDCA£©µÄISMS¡£
2¡¢¶ÔÒªº¦ÐÅÏ¢×ʲú¾ÙÐÐÖÜȫϵͳµÄ±£»¤£¬°ü¹Ü×ÔÉí֪ʶ²úȨºÍÊг¡¾ºÕùÁ¦¡£
3¡¢ÔÚÐÅϢϵͳÊܵ½Ëðº¦Ê±£¬È·±£¹«Ë¾ÓªÒµÄܹ»Ò»Á¬¿ªÕ¹²¢½«Ëðʧ½µµÍµ½×îµÍˮƽ¡£
4¡¢½¨ÉèITÉó¼Æ/ÐÅÏ¢Çå¾²Éó¼ÆµÄ¿ò¼Ü£¬ÊµÏÖ¼àÊÓ¼ì²é»úÖÆ¡£
5¡¢½¨ÉèÆðÎļþ»¯µÄÐÅÏ¢Çå¾²ÖÎÀí¹æ·¶£¬ÈÃËùÓÐÖ°Ô±×öÊ¡°Óз¨¿ÉÒÀ¡±¡£
6¡¢Ç¿»¯Ô±¹¤µÄÐÅÏ¢Çå¾²Òâʶ£¬½¨ÉèÇ徲ϰ¹ß£¬ÐγɾßÓÐ×Ô¼ºÌصãµÄÐÅÏ¢Çå¾²ÆóÒµÎÄ»¯¡£
?ÍⲿÊÕÒæ
1¡¢Í¨¹ýISO27001ÈÏÖ¤£¬Åú×¢¹«Ë¾µÄISMSÇкϹú¼Ê±ê×¼£¬Ö¤Êµ¹«Ë¾ÓÐÄÜÁ¦°ü¹ÜÖ÷ÒªÐÅÏ¢£¬Ìá¸ß¹«Ë¾µÄ×ÅÃû¶ÈÓ빫ÐŶȡ£
2¡¢Ê¹¿Í»§¡¢ÓªÒµÍ¬°é¡¢Í¶×ÊÈ˶Թ«Ë¾°ü¹ÜÆäӪҵƽ̨ºÍÊý¾ÝÐÅÏ¢µÄÇå¾²³äÂúÐÅÐÄ¡£
3¡¢½ç¶¨Íâ°üË«·½µÄÐÅÏ¢Çå¾²ÔðÈΣ¬ÔÚ×ÔÎÒÔðÈÎʵÏÖ»ù´¡ÉÏÏòί°ü·½Ìá³öºÏÀí½¨Òé¡£
4¡¢¸üºÃµØÖª×ã¿Í»§»òÆäËû×éÖ¯µÄÉó¼ÆÒªÇó¡£
5¡¢Í¨¹ýISO27001ÈÏÖ¤£¬¹«Ë¾¿ÉÒÔÃ÷È·ÒªÇóÆäËû¹©Ó¦ÉÌÌá¸ßÏìÓ¦µÄÐÅÏ¢Ç徲ˮƽ£¬°ü¹ÜÊý¾Ý½»Á÷ÖеÄÐÅÏ¢Çå¾²¡£
×ðÁú¿Ê±ISO27001ÐÅÏ¢Çå¾²ÖÎÀíϵͳ×Éѯ·þÎñÒÀ¾ÝISO/IEC 27001:2013±ê×¼£¬ÍŽá¿Í»§ÐÅϢϵͳÏêϸÇéÐΣ¬Îª¿Í»§½¨ÉèÍêÕûµÄÐÅÏ¢Çå¾²ÖÎÀíϵͳ£¬µÖ´ï¶¯Ì¬µÄ¡¢ÏµÍ³µÄ¡¢ÒÔÔ¤·ÀΪÖ÷µÄÐÅÏ¢ÖÎÀí·½·¨¼°½ÓÊܵÄÐÅÏ¢Ç徲ˮƽ£¬´Ó»ù´¡Éϰü¹ÜÓªÒµµÄÒ»Á¬ÐÔ¡£


¾©¹«Íø°²±¸11010802024551ºÅ