×ðÁú¿­Ê±

EnglishÈÕ±¾ÕZ

¹¤Òµ»¥ÁªÍøÇ徲רÌâ > °¸ÀýÆÊÎö

ÄÏÍøÄ³±äµçÕ¾¶þ´ÎϵͳÐÅÏ¢Çå¾²×ÛºÏî¿ÏµÏîÄ¿

×÷Õߣº×ðÁú¿­Ê± 2020-11-02

ÏîÄ¿Åä¾°ÐèÇó

±¾ÏîÄ¿ÐèÒªÔÚij¹©µç¾Öµçµ÷µ÷ÀíÖ÷Õ¾½¨ÉèÒ»Ì×¼¯ÖÐÖÎÀíÆ½Ì¨£¬ÖÎÀí¸÷¸ö±äµçÕ¾î¿ÏµÊý¾ÝµÄ¼¯ÖÐÕ¹ÏÖÓë´¦Öóͷ££¬Ñ¡Ôñ¼¸¸ö±äµçÕ¾×÷ΪÏîÄ¿ÊԵ㡣

£¨1£©ÏîÄ¿µÄ×ÜÌåÐèÇó·ÖΪÖ÷Õ¾ÐèÇó¡¢±äµçÕ¾×ÊÔ´¹Ü¿ØÐèÇóÓëÇå¾²¹Ü¿ØÐèÇ󣬱¾ÏîÄ¿Ö÷Õ¾ÐèÇó¶ÔÓ¦¡°Æ½Ì¨¡±£¬ÓÃÓÚÍøÂç¡¢Õ¹ÏÖ×ÊÔ´¹Ü¿Ø¡¢Çå¾²¹Ü¿ØµÄÊý¾Ý£»

×ÊÔ´¹Ü¿ØÐèÇó¶ÔÓ¦µÄ¡°Íø¹Ü¡±£¬ÓÃÓÚ¶Ô±äµçÕ¾Êý¾ÝÐÔÄÜ¡¢×´Ì¬Êý¾Ý¼àÊÓ£»

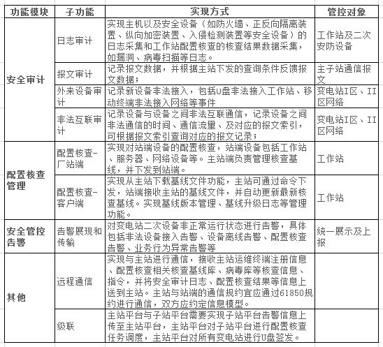
Çå¾²¹Ü¿ØÐèÇó¶ÔÓ¦µÄ¡°Çå¾²¡±£¬ÓÃÓÚ±äµçÕ¾Çå¾²É󼯡¢ÉèÖú˲顢Á÷Á¿É󼯡¢ÖÕ¶Ë·À»¤Êý¾ÝµÄÊÕÂÞÓë¼àÊÓ¡£ÆäÖб¾°¸ÀýÖ÷ÒªÊÇ×öµÄÊÇ¡°Çå¾²¹Ü¿Ø¡±·½ÃæÄÚÈÝ¡£

£¨2£©±äµçÕ¾Ç徲Σº¦Ö÷ÒªÓÐÈçÏ·½Ã棺

1£©±äµçÕ¾ÊÂÇéվȱ·¦Í³Ò»ÖÎÀí
Õ¾ÄÚÐÅÏ¢»¯Ë®Æ½Ô½À´Ô½¸ß£¬ÎÞÈËÖµÊØÕ¾Ò²ËæÖ®Ôö¶à£¬Ïֽ׶ζþ´ÎÇå¾²·À»¤Ö÷Òª×ÅÖØÓÚ½çÏßÇå¾²£¬È±·¦±äµçÕ¾ÄÚ²¿Çå¾²·À»¤

2£©È±ÉÙÒÆ¶¯½éÖʽÓÈë¼àÊÓ
ÎÞ·¨¶Ô¼àÊÓºǫ́¡¢Î¬»¤ÊÂÇéÕ¾µÄÍâ½ÓUÅÌ/ÒÆ¶¯Ó²ÅÌ/ÊÖ»úµÈÒÆ¶¯½éÖʾÙÐÐÌá·ÀºÍ¼àÊÓ£»

3£©È±ÉÙÇå¾²ÈÕÖ¾Éó¼Æ
ÎÞ·¨¶ÔÕ¾ÄÚ×°±¸¾ÙÐÐÇå¾²ÈÕÖ¾É󼯣¬ÎÞ·¨ÊµÊ±·¢Ã÷ºÍ¼Í¼һЩΥ¹æÊÂÎñ£¬Çå¾²Ô¤¾¯¡¢¶ñÒâ´úÂë¡¢ÐÅϢΣº¦¡¢ÏµÍ³×´Ì¬µÈ¾ÙÐмàÊÓ

4£©È±ÉÙÇå¾²ÉèÖûùÏߺ˲鹤¾ß
ȱÉÙ¶ÔÕ¾ÄÚ×°±¸¾ÙÐÐÇå¾²»ùÏߺ˲鹤¾ß£¬ÎÞ·¨Ìáǰ·¢Ã÷Õ¾ÄÚ×°±¸±£´æµÄϵͳÈõ¿ÚÁî¡¢Îó²îÒþ»¼¡¢Î¥¹æÈí¼þµÈ¾ÙÐмàÊÓ

5£©È±ÉÙ±¨ÎÄÉ󼯹¤¾ß

ȱ·¦¹¤¾ß»¯µÄÊֶΣ¬¶ÔÖ÷×ÓվͨѶµÄ±¨ÎÄÐÅÏ¢¾ÙÐÐÉý¼¶£¬ÎÞ·¨Åжϱ¨ÎÄͨѶºÏ¹æÐÔ¡£

·À»¤¼Æ»®¼°Éæ¼°Çå¾²²úÆ·

Çå¾²¹Ü¿ØÏµÍ³·ÖΪÖ÷Õ¾Ó¦Óúͳ§Õ¾Ó¦Óã¬Ö÷Õ¾Ó¦ÓÃÖ÷ҪʵÏÖÈÕÖ¾ºÍ±¨¾¯¼¯ÖÐÕ¹ÏÖ£¬Ö÷Õ¾×°±¸µÄÇå¾²ÉèÖú˲顣³§Õ¾Ó¦ÓðüÀ¨Á½²¿·Ö£¬Ò»Êǰ²ÅÅÔÚ±äµçÕ¾³ö¿Ú½»Á÷»ú´¦µÄÍøÂçÁ÷Á¿¼à²â×°±¸£¬¶þÊǰ²ÅÅÔÚÊÂÇéÕ¾ÉϵÄÄÚÍøÇå¾²ÖÎÀíÄ£¿é¡£°²ÅÅͼÈçÏÂËùʾ£º

1.png

ϵͳ¹¦Ð§ÈçÏ£º

2.png

±¾ÏîÄ¿ÖзÀ»¤¼Æ»®ÖÐÉæ¼°Çå¾²²úÆ·ÈçÏÂ±í£º

²úÆ·Ãû³Æ

ÊýÄ¿

¹¤Òµ·À»ðǽ

2̨

×ÝÏò¼ÓÃÜ×°ÖÃ

1̨

ÈëÇÖ¼ì²â×°ÖÃ

1̨

¹¤¿ØÐÅÏ¢Çå¾²ÖÎÀíÆ½Ì¨

1Ì×

¹¤¿ØÎó²îɨÃèϵͳ

1Ì×

×ÊÔ´¹Ü¿ØÔËάװÖÃ

1̨

Çå¾²¹Ü¿ØÔËάװÖÃ

1̨

ÏîĿЧ¹û

¸ÃÏîÄ¿½â¾öÁ˱äµçÕ¾Çå¾²É󼯡¢ÉèÖú˲顢Á÷Á¿É󼯡¢ÖÕ¶Ë·À»¤Ëĸö·½ÃæµÄÇå¾²ÎÊÌ⣬²¢¿ª´´ÐԵĽ«Çå¾²î¿ÏµÓë±äµçÕ¾µÄӪҵϵͳÏà͎ᣬ´ó´óÌá¸ßÁËÇå¾²ÔËάµÄЧÂÊ£¬Ê¹µÃ±äµçÕ¾µÄÐÅÏ¢Çå¾²¿É¼û¿É²é¿É¿Ø¡£

¸Ã²úÆ·¼Æ»®×éºÏÁËÎÒ˾̩ºÏÐÅÏ¢Çå¾²ÔËÓªÖÐÐÄ£¬Ì©ºÏÁ÷ÖÈÐòÆÊÎöÕï¶Ïϵͳ£¨NBA£©£¬Ìì¾µÇå¾²ÉèÖú˲éÖÎÀíϵͳºÍÌì«‘ÄÚÍøÇå¾²ÖÎÀíϵͳµÄ²¿·Ö¹¦Ð§£¬ÐγÉÁËÐԼ۱ȸߵıäµçÕ¾²úÆ·×éºÏ¼Æ»®¡£

²úÆ·ÒѾ­³ÉÊ죬¸´ÖƱ¾Ç®µÍ£¬²¢ÇÒ±¾ÆÚÏîÄ¿ÒÑÓÐ20¶àÌ××°±¸ÎȹÌÔËÐС£¿ÉÒÔÔÚÄÏÍøºÍ¹úÍø±äµçÕ¾ÍÆ¹ã£¬ÔÚµç¿ÆÔºÉèÁ¢¿Æ¼¼ÏîÄ¿¡£

ÉÏһƪ ÏÂһƪ

7*24Сʱ·þÎñÈÈÏß

400-624-3900


ÍøÕ¾µØÍ¼