ǰÑÔ£º
»ðµçÔÚ°ü¹ÜÖйúµçÁ¦Çå¾²Îȹ̹©Ó¦ÖÐʩչ×Ŷµµ×±£¹©¡¢ÎÞаµ÷ÀíµÄ×÷Óã¬ÊÇÄ¿½ñÖйúµçÁ¦ÏµÍ³µÄ¡°¶¥ÁºÖù¡±ºÍ¡°Ñ¹²Õʯ¡±£¬ÆäÍøÂçÇå¾²½¨Éè½ûֹСêï¡£±¾ÎÄÒÔij»ðµç³§ÏÖʵÇå¾²ÇéÐÎΪÀý£¬Æ¾Ö¤¡°Çå¾²·ÖÇø£¬ÍøÂçרÓ㬺áÏò¸ôÀ룬×ÝÏòÈÏÖ¤¡±µÄµçÁ¦·À»¤×ÜÌåÔÔò£¬Ìá³öÁËÕë¶ÔÐÔ¡¢ÏµÍ³ÐÔµÄÇå¾²·À»¤½¨Éè²½·¥£¬½øÒ»²½ÔöÇ¿¸Ãµç³§ÍøÂçÇå¾²ÕûÌå·À»¤ÄÜÁ¦£¬½µµÍ¹¤¿ØÍøÂç±»ÉøÍ¸¹¥»÷Σº¦¡£
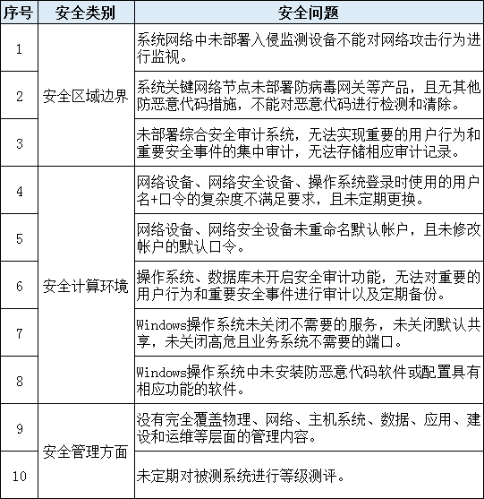
»ðÁ¦·¢µçÊÇÎÒ¹úÖ÷ÒªµÄ·¢µç·½·¨£¬Æä·¢µçÁ¿Áè¼ÝÌìÏÂ×ÜÌå·¢µçÁ¿µÄ70%¡£µ«ÓÉÓڴ󲿷ֻðµç³§×éÍøÊ±¼ä½ÏÔ磬ϵͳװ±¸ÀϾɡ¢Çå¾²ÖÎÀí²»¹æ·¶µÈÎÊÌâ½ÏΪÆÕ±é£¬µ¼ÖÂÆäÍøÂçÇéÐα£´æºÜ´óµÄÇå¾²Òþ»¼¡£

Çå¾²Òþ»¼Ò» ×°±¸¹Ü¿Ø²»¹æ·¶ Ì»Â¶Ãæ´óÇÒÖØ´ó
¿ØÖÆÏµÍ³ÖжÔÒÆ¶¯´æ´¢½éÖÊÖÎÀí²»µ½Î»£¬±£´æËæÒâʹÓúͲ»ÑÏ¿á»á¼û¿ØÖƵÈÇéÐΣ¬ÎªÄÚ²¿¹¥»÷ÁôÏ¿ÉʹÓÃÈë¿Úµã¡£»ðµç³§¹¤¿ØÏµÍ³µÄ¹¤³Ìʦվ¡¢²Ù×÷Ô±Õ¾¡¢ÀúÊ·Õ¾µÈ¶àʹÓÃδʵʱ¸üв¹¶¡µÄ²Ù×÷ϵͳ£¬Í¬Ê±±£´æÕ˺ÅÖÎÀí²»ÑÏ¡¢ÃÜÂë¸üÐÂÖÜÆÚ³¤µÈÎÊÌ⣬Ϊ²¡¶¾Èö²¥¡¢ÈëÇÖÉøÍ¸¡¢¹¥»÷µÈÍⲿ¹¥»÷ÂñÏÂÁ˿ɱ»Ê¹ÓõÄÒþ»¼¡£±ðµÄ£¬¿ØÖÆÏµÍ³ÉÏ´ó×Ú±ØÐèµÄµÚÈý·½Èí¼þ£¬ÈçÊý¾Ý´¦Öóͷ£²å¼þ¡¢Êý¾ÝÊÕÂÞÈí¼þ£¬ÈªÔ´ºÍÇ徲Σº¦²»¿É¿Ø¡£
Çå¾²Òþ»¼¶þ ÍøÂç½á¹¹ÖØ´ó Çå¾²ËðʧÒ×À©´ó
»ðµç³§µÄ¹¤ÒÕÀú³ÌÖØ´ó¡¢ÌØÊ⣬º¸ÇµçÁ¦ÏµÍ³¡¢µçÆøÏµÍ³¡¢Èȹ¤ÏµÍ³¡¢ÐÅϢϵͳµÈÖÖÖÖ¼à¿ØÏµÍ³£¬¸÷ϵͳ¼äµÄͨѶÐèÇóµ¼Ö»ðµç³§¹¤¿ØÏµÍ³ÍøÂç½á¹¹ÖØ´ó£¬Í¨Ñ¶ÐÒé·±¶à£¬±£´æ¶àÖÖÐÒé¹²´æµÄÇéÐΣ¬ÓÐʹÓÃÎó²îαÔ챨ÎĵÄΣº¦¡£±ðµÄ£¬Î´¶ÔÍøÂç¾ÙÐл®·ÖºÍ»á¼û¿ØÖÆ£¬Ò»µ©ÍøÂç±»Í»ÆÆ£¬Ëðʧ½«¿ìËÙÀ©´ó¡£
Çå¾²Òþ»¼Èý ¼à¿Ø²½·¥È±Ê§£¬ÄÑÒÔ·¢Ã÷ÍøÂçÒì³£
ÓÉÓÚ´ó×Ú»ðµç³§×éÍøÊ±¼ä½ÏÔç£¬ÍøÂçÇå¾²µÄ»ù´¡ÆÕ±é±¡Èõ¡£×ʲúÊáÀí·½Ãæ£¬¿ØÖÆÏµÍ³Èí¡¢Ó²¼þ×ʲú²»ÇåÎú£¬ÍøÂçÍØÆË½á¹¹Î´ÊµÊ±¸üУ¬ÓëÏÖÕæÏàÐÎ·×ÆçÖ¡£ÖÎÀí²½·¥·½Ã棬ȱ·¦Çå¾²ÈÕÖ¾É󼯣¬È±ÉÙÒì³£¼ì²â»úÖÆ£¬Ó¦¼±ÏìÓ¦»úÖÆ²»ÍêÉÆ¡£µ¼Ö¹Űå»ðµç³§ÎÞ·¨¿ìËÙ¶ÔÇå¾²ÊÂÎñ¾ÙÐвì¾õ¡¢·´Ó¦ºÍËÝÔ´¡£
ÉîÈëÓªÒµ³¡¾° ¶¨ÖÆ×¨Òµ¼Æ»®
ÒÔij»ðµç³§ÎªÀý¡£¸Ãµç³§ÍŽá×ÔÉíµçÁ¦¼à¿ØÏµÍ³ºÍÐÅÏ¢»¯ÇéÐΣ¬Öƶ©ÁËÐÅÏ¢Çå¾²×ÜÌåÍýÏ룬ÆðÔ´½¨ÉèÁËÐÅÏ¢Ç徲ϵͳ£¬ÇкϹúÄÜÇå¾²¡²2015¡³36ºÅÎÄ£¨¡¶µçÁ¦¼à¿ØÏµÍ³Çå¾²·À»¤×ÜÌ弯»®¡·£©µÄÇå¾²·À»¤ÒªÇóºÍÆÀ¹À¹æ·¶£¬ÒÔ¼°µç¼àÐÅÏ¢¡²2012¡³62ºÅÎÄ£¨¡¶µçÁ¦ÐÐÒµÐÅϢϵͳÇ徲Ʒ¼¶±£»¤»ù±¾ÒªÇó¡·£©µÄÖÎÀí·½Ãæ¡£µ«ÈÔȻȱʧһЩÏêϸµÄÇå¾²·À»¤²½·¥¡£
×ðÁú¿Ê±Õë¶Ô¸Ã»ðµç³§±£´æµÄÍøÂçÇ徲Σº¦£¬ÍŽá¶àÄêÔÚ¹¤¿ØÇå¾²Éî¸ûµÄÂÄÀú£¬ÎªÖǻۻðµçÍøÂçÇå¾²µÄ½¨Éè¸ø³öÁËרҵÓÐÓõĽâ¾ö¼Æ»®¡£
ÍøÂçÇå¾²²âÆÀ ÆÊÎöÇ徲Σº¦ÓëÏÖ×´
Ϊ½øÒ»²½Ìá¸ß¶Ô×ÔÉíÇ徲Σº¦µÄÊìϤ£¬¸Ã»ðµç³§´ÓÇå¾²ÇøÓò½çÏß¡¢Çå¾²ÅÌËãÇéÐκÍÇå¾²ÖÎÀí·½ÃæµÈά¶È£¬¶Ôµç³§¹¤¿ØÏµÍ³¾ÙÐÐÍøÂçÇå¾²²âÆÀ¡£

´Ó²âÆÀЧ¹ûÀ´¿´£¬µç³§×ÔÉíÇå¾²·À»¤²½·¥µÄȱ·¦£¬Ò×±¬·¢Í¨¹ý͵ȡÈõ¿ÚÁîÕ˺š¢¶Ë¿ÚɨÃè¡¢Ö²Èë¶ñÒâ´úÂëµÈ·½·¨ÈëÇÖϵͳÒÔºáÏò/×ÝÏòÉøÍ¸£¬½ø¶øÆÆËðϵͳ»òй¶Ö÷ÒªÊý¾Ý×ÊÔ´µÄ¹¥»÷ÐÐΪ£¬¸øµç³§ÍøÂçÇå¾²ÖÎÀí´øÀ´ÖØ´óÍþв¡£
×ðÁú¿Ê±ÍŽá¸Ã·¢µç³§Î£º¦µ÷ÑÐÆÀ¹ÀºÍ²âÆÀ±¨¸æ£¬Æ¾Ö¤¡°Çå¾²·ÖÇø£¬ÍøÂçרÓ㬺áÏò¸ôÀ룬×ÝÏòÈÏÖ¤¡±µÄµçÁ¦·À»¤×ÜÌåÔÔò£¬¿ªÕ¹ÁËÓÐÕë¶ÔÐÔµÄϵͳÐÔÇå¾²·À»¤½¨É裬°üÀ¨ÍøÂç½çÏ߸ôÀë¡¢»á¼û¿ØÖÆ¡¢¶ñÒâ´úÂëÌá·À¡¢²Ù×÷ϵͳÎó²îÖÎÀí¡¢ÍâÉè½Ó¿Ú¹Ü¿Ø¡¢ÍøÂçÉ󼯡¢Çå¾²ÖÎÀíµÈÄÜÁ¦ÐèÇóµÄϸ»¯ÊÖÒÕ²½·¥½¨É裬½øÒ»²½ÔöÇ¿¸Ãµç³§ÍøÂçÇå¾²ÕûÌå·À»¤ÄÜÁ¦£¬½µµÍ¹¤¿ØÍøÂç±»ÉøÍ¸¹¥»÷Σº¦¡£
Îå´ó·½Ãæ ÖþÀη¢µç³§ÍøÂçÇå¾²½¨Éè

Çå¾²·À»¤×ÜÌåÍýÏëʾÒâͼ
1¡¢Í¨¹ýÇå¾²¼Ó¹Ì·þÎñ£¬Ôöǿϵͳ¿¹¹¥»÷ÄÜÁ¦
¶ÔÉú²ú¿ØÖÆ´óÇøµÄ¹øÂ¯¡¢ÆûÂÖ»ú¡¢·¢µç»úµÄÖ÷¡¢¸¨¿ØÏµÍ³ÈçÆû»ú¼à²âϵͳTSI¡¢NCSϵͳµÄ¹¤¿ØÖ÷»ú¡¢·þÎñÆ÷¡¢½Ó¿Ú»úµÈ×°±¸¾ÙÐÐÇå¾²¼Ó¹Ì¡£Í¨¹ýÆôÓòÙ×÷ϵͳ×ÔÉíÇå¾²·À»¤¡¢Éó¼ÆÕ½ÂÔ£¬Ìá¸ßÕË»§¼°Óû§¿ÚÁîµÄÅÓºéˮƽ£¬¹Ø±Õ²»ÐèÒªµÄ·þÎñ¡¢¶Ë¿ÚµÈ²½·¥£¬½â¾ö²âÆÀÖÐÇå¾²ÅÌËãÇéÐÎÖÖ±ðÉæ¼°µÄÎÊÌ⣬ʵÏÖÖÕ¶Ë×°±¸×ÔÉíµÄÇå¾²ÐÔÌáÉý¡£
2¡¢»®·ÖÇå¾²ÇøÓò£¬ÌáÉýÇå¾²ÇøÓò½çÏß·À»¤ÄÜÁ¦
ÔÚÉú²ú¿ØÖÆ´óÇøÇå¾²¢ñÇøºÍÇå¾²¢òÇøµÄ½çÏß´¦°²ÅŹ¤Òµ·À»ðǽ£¬Í¨¹ý¶Ô¹¤ÒµÐÒéÖ¸ÁîµÄ¹ýÂË£¬ÊµÏÖÇå¾²¢ñÇøºÍÇå¾²¢òÇøµÄ»á¼û¿ØÖÆ¡¢½çÏß·À»¤£¬ÉèÖÃÕë¶ÔModbus¡¢OPC¹¤ÒµÐÒéµÄ»á¼û¿ØÖÆÕ½ÂÔ£¬½µµÍʹÓÃÎó²îαÔ챨ÎĵÄΣº¦£¬½â¾ö²âÆÀÖÐÇå¾²ÇøÓò½çÏßÀà±ðµÄÍøÂç½Úµãδ°²ÅÅ·À²¡¶¾Íø¹ØµÈ²úÆ·£¬ÇÒÎÞÆäËû·À¶ñÒâ´úÂë²½·¥µÄÎÊÌâ¡£±£»¤¹øÂ¯¡¢ÆûÂÖ»ú¡¢·¢µç»úÔËÐеÄÖ÷¿ØÏµÍ³Èç»ú×é¿ØÖÆÏµÍ³DCS¡¢Æû»úµ÷ËÙϵͳDEHµÈÇå¾²ÔËÐС£
3¡¢ÊµÊ±¼à¿ØÒì³£ÊÂÎñ£¬ÌáÉýϵͳ×Ô¶¯·ÀÓùÄÜÁ¦
ÔÚÉú²ú¿ØÖÆ´óÇøÇå¾²¢ñÇøºÍÇå¾²¢òÇøµÄÖ÷»úÉϰ²ÅŹ¤ÒµÖ÷»úÇå¾²ÎÀʿϵͳ£¬Í¨¹ý½¨ÉèÖ÷»ú¡°°×¡±ÇéÐΣ¬½¨É蹤¿ØÖ÷»úµÄ×Ô¶¯·À»¤ÄÜÁ¦¡¢Òƶ¯´æ´¢½éÖÊÖÎÀíÄÜÁ¦¡¢ÔöÇ¿Õë¶ÔʹÓá°0-day¡±Îó²î¾ÙÐÐÀÕË÷¹¥»÷µÄ·À»¤ÄÜÁ¦£¬ÔÚ½µµÍÉÏÊöµÄϵͳΣº¦¡¢Èí¼þΣº¦µÄͬʱ£¬Öª×ã²âÆÀÖÐÇå¾²ÅÌËãÇéÐÎÀà±ðµÄÐèҪװÖ÷À¶ñÒâ´úÂëÈí¼þ»òÉèÖþßÓÐÏìÓ¦¹¦Ð§µÄÈí¼þÒªÇó¡£
ͨ¹ýÔÚSISϵͳ¡¢Ö÷¿ØºÍ¸¨¿ØÏµÍ³µÈÖ÷ÒªÏµÍ³ÍøÂç½»Á÷»ú¾µÏñ¿Ú°²Åʤ¿ØÇå¾²¼à²âÓëÉó¼ÆÏµÍ³£¬Ê¹ÓûùÓÚÍøÂçÁ÷Á¿µÄÈëÇÖ¹¥»÷ÐÐΪʶ±ð¡¢¼à²â¡¢Ô¤¾¯£¬½â¾öÁ˲âÆÀÖÐÇå¾²ÇøÓò½çÏßÀà±ðµÄ¡°Î´°²ÅÅÈëÇÖ¼à²â×°±¸£¬ÎÞ·¨ÊµÏÖ¶ÔÍøÂç¹¥»÷ÐÐΪ¾ÙÐмàÊÓ¡±µÄÎÊÌ⣬Ϊ¹¤ÒµÍøÂçÈëÇÖ¹¥»÷µÄÓ¦¼±ÏìÓ¦ÌṩԤ¾¯¼à²âÄÜÁ¦¡£
4¡¢ÍêÉÆÇå¾²Éó¼ÆÏµÍ³£¬Ìá¸ß³§ÇøµÄÇå¾²ÖÎÀíˮƽ
ÔÚÉú²ú¿ØÖÆ´óÇø°²ÅÅÔËάÖÎÀíϵͳ£¬ÊµÏÖ¶ÔÉú²ú¿ØÖÆ´óÇøÓû§ÔËά²Ù×÷ʱÊÖÒÕ²ãÃæµÄ׼ȷ¼Í¼¡¢É󼯡¢×·×ÙËÝÔ´£¬ÊµÏÖÎ¥¹æÎ£ÏÕÖ¸ÁîµÄʵʱ×è¶Ï£¬½â¾öÁËÇå¾²ÇøÓò½çÏߺÍÇå¾²ÅÌËãÇéÐβâÆÀÖÖ±ðÖÐûÓжÔÖ÷ÒªµÄÓû§ÐÐΪºÍÖ÷ÒªÇå¾²ÊÂÎñ¼¯ÖÐÉó¼ÆÏîµÄÎÊÌ⣬ÔöÇ¿Éú²ú¿ØÖÆ´óÇøÕû¸öϵͳÔÚÉí·ÝÅб𡢻á¼û¿ØÖƺÍÇå¾²Éó¼ÆµÈ·½ÃæµÄÖÎÀíÄÜÁ¦¡£
5¡¢°²Åʤ¿ØÇå¾²ÖÎÀíÆ½Ì¨£¬ÊµÏÖ³§ÇøÍ³Ò»Çå¾²ÖÎÀí
ÔÚÉú²ú¿ØÖÆ´óÇø°²Åʤ¿ØÇå¾²ÖÎÀíÆ½Ì¨£¬¶ÔÉú²úÐÅÏ¢¾ÙÐÐÇå¾²ÊÕÂÞ¡¢ÆÊÎöºÍÕ¹ÏÖ£¬ÊµÏÖÇå¾²·À»¤×°±¸¡¢ÏµÍ³ÒÔ¼°Öն˵ÄÇ徲ͳһ·ºÆð£¬ÐÖú½â¾ö×ʲúÇéÐβ»ÇåÎúµÄÎÊÌâ¡£ÔÚ²âÆÀµÄÇå¾²ÖÎÀíÖÖ±ðÖÐÖª×ãÁËÁýÕÖÎïÀí¡¢ÍøÂç¡¢Ö÷»úϵͳ¡¢Êý¾Ý¡¢Ó¦Óᢽ¨ÉèºÍÔËάµÈ²ãÃæµÄÒªÇó£¬Ìá¸ßÖÎÀíЧÂÊ£¬½µµÍÔËÐÐά»¤±¾Ç®£¬¹¹½¨ÁËÒ»¸öÍþв¼à¿ØµÄͳһÇå¾²ÖÎÀíÖÐÐÄ¡£
µçÁ¦ÔÚÖйú¾¼ÃÉú³¤ÖÐÒ»Ö±ÊÎÑÝ׏úÃñ¾¼Ã¡°ÏÈÐй١±µÄ½ÇÉ«£¬ÊǹúÃñ¾¼ÃÉú³¤µÄ»ù´¡¹¤Òµ¡£×ðÁú¿Ê±½«ÍŽá×ÔÉíÔÚ¹¤Òµ»¥ÁªÍøÇå¾²ÁìÓò¸»ºñµÄʵ¼ùÂÄÀúºÍ²úÆ·¡¢ÊÖÒÕ»ýÀÛ£¬³ä·Ö˼Á¿µçÁ¦·¢µç²àÓû§ÏÖʵÉú²úϵͳµÄÖØ´óÐÔºÍÌØÊâÐÔ£¬×ÊÖúµç³§¿Í»§Ò»Ö±ÌáÉýÕë¶ÔÇå¾²ÍþвµÄ¿ÉÖª¡¢¿É²é¡¢¿É¿ØÄÜÁ¦¡£
Copyright ? ×ðÁú¿Ê± °æÈ¨ËùÓÐ ¾©ICP±¸05032414ºÅ
¾©¹«Íø°²±¸11010802024551ºÅ