ÅÌÒ»ÅÌ | 2018Ä깤¿ØÍøÂçÇå¾²Êг¡ÅÌ»õÓë2019Ä깤¿ØÇå¾²Êг¡Ç÷ÊÆÕ¹Íû
Ðû²¼Ê±¼ä 2019-01-21?Ò¼
Ëæ×ÅÖйúÖÆÔì2025µÄÖÜÈ«ÍÆ½ø£¬¹¤ÒµÆóҵͨ¹ýÊý×Ö»¯¡¢ÍøÂ绯¡¢ÖÇÄÜ»¯½¨ÉèÔÚÌá¸ß²úÆ·ÖÊÁ¿ÓëÉú²úЧÂÊ¡¢Ìṩ½»¸¶¿ÍÖÆ»¯¡¢Á¢ÒìÉÌҵģʽµÈ·½ÃæÈ¡µÃ¾ªÈ˵ÄÉú³¤£¬ÔÚ¡¶¹úÎñÔº¹ØÓÚÉ¡°»¥ÁªÍø+ÏȽøÖÆÔìÒµ¡±Éú³¤¹¤Òµ»¥ÁªÍøµÄÖ¸µ¼Òâ¼û¡·Íƶ¯Ï£¬¹Å°åÖÆÔìÒµÆóÒµºÍÐÅÏ¢ÊÖÒÕÆóÒµ·×·×ÔÚ¹¤Òµ»¥ÁªÍøÆ½Ì¨½¨ÉèÉϼӴóͶÈ룬Âòͨ¹¤ÒµÁ´ÉÏÏÂÓΡ¢Á¢ÒìÉú²úģʽ¡¢¸³ÄÜÖÐСÆóÒµ¡£
ͬʱ£¬ÔÚ2018Ä걬·¢µÄ°üÀ¨Ì¨»ýµç¾§Ô²³§ÀÕË÷¹¥»÷µ¼ÖÂÂú¸ººÉÉú²úÏßÍ£²ú¡¢Shamoon¹¥»÷µ¼ÖÂÒâ´óÀûʯÓ͹«Ë¾10%µÄÖ÷»úÊý¾Ý±»ÆÆËðµÈÊÂÎñ£¬Õë¶Ô¹¤ÒµÉú²úÍøÂç¹¥»÷µÄƵ´ÎºÍËðʧ·ºÆðÀ©´óÇ÷ÊÆ£¬ÃæÁÙеÄÐÎÊÆ£¬¹¤¿ØÇå¾²ÊÂÇéÖ÷ÒªÐԺͽôÆÈÐÔÔ½·¢Í¹ÏÔ¡£Ï°×ÜÊé¼Ç½²»°¡°Çå¾²ÊÇÉú³¤µÄÌõ¼þ£¬Éú³¤ÊÇÇå¾²µÄ°ü¹Ü£¬Çå¾²ºÍÉú³¤ÒªÍ¬²½Íƽø¡±£¬×¼È·µØÎªÇå¾²ÓëÉú³¤µÄ¹ØÏµ×öÁ˶¨Î»¡£
2018ÄêµÄ¹¤¿ØÇå¾²Êг¡£¬ÔÚÓû§²ãÃæÒѾ¿ìËÙ¿ç¹ý¹¤¿ØÇå¾²ÒâʶÅàÓý½×¶Î£¬Óû§ÔÚ¹¤¿ØÇå¾²µÄÍýÏë¡¢½¨Éè¡¢¼ì¸²°´ÆÀµÈ·½Ãæ¿ìËÙÂ䵨¡£ÍøÂçÇå¾²ÆóÒµ²ãÃæÔòÔÚ¹¤¿ØÇå¾²Ñо¿¡¢ÊÖÒÕÁ¢Òì¡¢²úÆ·Ñз¢ÓëÂ䵨¡¢·þÎñÌṩµÈ·½ÃæÓÐÁ˳¤×ãµÄÉú³¤¡£î¿Ïµ²ãÃæ£¬ÔÚÍøÐŰ졢¹«°²²¿¡¢¹¤ÐŲ¿µÈÖ÷¹Ü²¿Î¯Íƶ¯Ï£¬¹¤¿ØÇå¾²±ê×¼ÌåÀý¿ªÉÏÁ˿쳵µÀ£¬¹«°²²¿Òªº¦ÐÅÏ¢»ù´¡ÉèÊ©Çå¾²¶Ô¿¹¡¢¹¤ÐŲ¿¿ªÕ¹¹¤¿ØÏµÍ³Çå¾²·À»¤ÄÜÁ¦ÆÀ¹À¼ì²éµÈÊÂÇéÔö½øÁËÐÐÒµºÍÆóÒµÖØÊÓºÍÔöÇ¿¹¤¿ØÇå¾²·À»¤ÄÜÁ¦½¨Éè¡£ÐÅÍÐËæ×ÅÆ·¼¶±£»¤2.0¡¢¡¶Òªº¦ÐÅÏ¢»ù´¡ÉèÊ©±£»¤ÌõÀý¡·Ðû²¼ÊµÑ飬¹¤¿ØÇå¾²Êг¡½«»ñµÃ¸ü´óÉú³¤¡£
¶Ô2018Ä깤¿ØÇå¾²Êг¡ÎÒÃÇ×öÁËÒ»¸ö¼òÆÓµÄÅÌ»õ£º
1¡¢¶¥²ãÉè¼ÆÈÕ½¥ÇåÎú£¬Ö´·¨ÏµÍ³Ô½·¢ÍêÉÆ£¬ÅäÌײ½·¥¼Ó½ô³ǫ̈
ÒÔ2017Äê6ÔÂ1ÈÕ¡¶ÖлªÈËÃñ¹²ºÍ¹úÍøÂçÇå¾²·¨¡·ÊµÑéΪ±ê¼Ç£¬ÍøÂçÇå¾²¹æÔòϵͳѸËÙÍêÉÆ£¬ÅäÌ×µÄÖ´ÂÉÀýÔòÔÚ¼Ó½ôÖÆ¶©¹«²¼ÖС£ÔÚÖ´·¨¼ì²é·½Ã棬2018Äê11Ô£¬¹«°²²¿Ðû²¼¡¶¹«°²»ú¹Ø»¥ÁªÍøÇå¾²¼àÊÓ¼ì²é»®¶¨¡·£¬Ã÷È·Á˹«°²»ú¹ØÖ´·¨µÄÖ°ÔðȨÏÞ, ÒÔ¼°ÆóÒµÅäºÏ¹«°²»ú¹ØÖ´·¨µÄȨÁ¦ºÍÒåÎñ¡£
2018ÄêÍ·£¬¹¤ÐŲ¿Ðû²¼¡¶¹¤Òµ¿ØÖÆÏµÍ³ÐÅÏ¢Çå¾²Ðж¯ÍýÏ루2018-2020£©¡·Ï¢Õù¶Á¡£Í»³öÂäʵÆóÒµÖ÷ÌåÔðÈΣ¬´ÓÌáÉý¹¤ÒµÆóÒµ¹¤¿ØÇå¾²·À»¤ÄÜÁ¦£¬Ôö½ø¹¤ÒµÐÅÏ¢Çå¾²¹¤ÒµÉú³¤£¬¼ÓËÙ¹¤¿ØÇå¾²°ü¹Üϵͳ½¨Éè³ö·¢£¬ÎªÏÂÒ»²½¿ªÕ¹¹¤¿ØÇå¾²ÊÂÇéÌṩÁËÒÀ¾ÝºÍÖ¸µ¼¡£
2018Äê6Ô£¬¹¤ÐŲ¿Ó¡·¢¡¶¹¤Òµ»¥ÁªÍøÉú³¤Ðж¯ÍýÏ루2018-2020Ä꣩¡·ºÍ¡¶¹¤Òµ»¥ÁªÍø×¨ÏîÊÂÇé×é2018ÄêËêÇéÍýÏë¡·£¬ÉîÈëʵÑ鹤ҵ»¥ÁªÍøÁ¢ÒìÉú³¤Õ½ÂÔ£¬Íƶ¯ÊµÌå¾¼ÃÓëÊý×Ö¾¼ÃÉî¶ÈÈںϣ¬Í¬Ê±¼Ó´ó²ÆÎñÖ§³ÖÁ¦¶È£¬Æð¾¢¿ªÕ¹Ö§³Ö¹¤Òµ»¥ÁªÍøÇå¾²ÊÔµãÊ÷Ä£ÏîÄ¿µÈ¡£
2018Äê10Ô£¬¹¤ÐŲ¿¡¢¹ú¼Ò±ê׼ίÅäºÏÓ¡·¢¡¶¹ú¼ÒÖÇÄÜÖÆÔì±ê׼ϵͳ½¨ÉèÖ¸ÄÏ£¨2018Äê°æ£©¡·£¬ÒÔ¼ÓËÙÍÆ½øÖÇÄÜÖÆÔìÉú³¤£¬Ö¸µ¼ÖÇÄÜÖÆÔì±ê×¼»¯ÊÂÇéµÄ¿ªÕ¹¡£
2018Äê¹ú¼ÒÄÜÔ´¾ÖÓ¡·¢¡¶¹ØÓÚÔöÇ¿µçÁ¦ÐÐÒµÍøÂçÇå¾²ÊÂÇéµÄÖ¸µ¼Òâ¼û¡·£¬·¢¸Äί¡¢ÄÜÔ´¾Ö¡¢Éú̬ÇéÐβ¿¡¢¹ú·À¿Æ¹¤¾ÖËIJ¿Î¯ÍŽáÐû²¼¡¶¹ØÓÚ½øÒ»²½ÔöÇ¿ºËµçÔËÐÐÇå¾²ÖÎÀíµÄÖ¸µ¼Òâ¼û¡·µÈ¡£
2¡¢¹¤¿ØÇå¾²±ê׼ϵͳ½¨Éè½øÈë¿ì³µµÀ
¹ú¼Ò²ãÃæ¹¤¿ØÇå¾²ÒÑÐγɰüÀ¨¡°Ç徲Ʒ¼¶¡¢Çå¾²ÒªÇó¡¢Ç徲ʵÑé¡¢Çå¾²²âÆÀ¡±µÈ±ê׼ϵͳ£¬Çå¾²±ê×¼µÄÇåÎúÓëÍêÉÆ½«Ôö½ø¹¤¿ØÇå¾²ÐÐÒµ½øÒ»²½¿µ½¡Éú³¤£¬ÎªÆóÒµÆð¾¢¿ªÕ¹¹¤¿ØÇå¾²½¨ÉèÌṩÒÀ¾ÝºÍÖ¸µ¼¡£
2018ÄêÒÑÕýʽÐû²¼ÁË¡¶ÐÅÏ¢Çå¾²ÊÖÒÕ ¹¤Òµ¿ØÖÆÏµÍ³Çå¾²ÖÎÀí»ù±¾ÒªÇó¡·£¨GB¨MT36323-2018£©¡¢¡¶ÐÅÏ¢Çå¾²ÊÖÒÕ ¹¤Òµ¿ØÖÆÏµÍ³ÐÅÏ¢Çå¾²·Ö¼¶¹æ·¶¡·£¨GB¨MT36324-2018£©¡¢¡¶ÐÅÏ¢Çå¾²ÊÖÒÕ ¹¤Òµ¿ØÖÆÏµÍ³Î£º¦ÆÀ¹ÀʵÑéÖ¸ÄÏ¡·£¨GB¨MT36466-2018£©µÈÔÚÄڵŤ¿ØÇå¾²±ê×¼¡£
3¡¢Ïà¹Ø¹¤ÒµÍ¬ÃË¡¢Çå¾²´ó»áÓÖΪ¹¤¿ØÇå¾²Êг¡ÌṩÁËÖúÍÆ¼Á
¹¤ÒµÐÅÏ¢Çå¾²¹¤ÒµÉú³¤Í¬ÃË£¨NISIA£©¡¢¹¤Òµ»¥ÁªÍø¹¤ÒµÍ¬ÃË£¨AII£©¡¢¹¤Òµ¿ØÖÆÏµÍ³¹¤ÒµÍ¬ÃË£¨ICSA£©¡¢¹¤Òµ¿ØÖÆÏµÍ³ÐÅÏ¢Çå¾²¹¤ÒµÍ¬ÃË£¨ICSISIA£©µÈͬÃË×éÖ¯£¬Îª¹¤¿ØÇå¾²ÐÐÒµ½»Á÷ÏàÖúÌṩÁËÆ½Ì¨£¬ÓÐÁ¦Ôö½øÁ˹¤¿ØÇå¾²¸÷·½¸ßЧÁª¶¯Éú³¤µÄÃûÌá£
2018ÄêÒ²Êǹ¤¿ØÇå¾²¾Û»áÊýÄ¿½Ï¶àµÄÒ»Ä꣬ ¡°2018¹¤ÒµÇå¾²´ó»á¡±¡¢¡°2018µÚÆß½ì¹¤Òµ¿ØÖÆÏµÍ³ÐÅÏ¢Çå¾²·å»á¡±¡¢¡°2018¹¤Òµ»¥ÁªÍøÓëÇå¾²ÂÛ̳¡±¡¢¡°2018¹¤Òµ»¥ÁªÍø·å»á¡±µÈ¾Û»áµÄÀֳɾÙÐУ¬Îª¹¤¿ØÇå¾²ÌṩÁËÐû²¼µÀÓýÕ󵨡£
4¡¢2018Ä깤¿ØÇå¾²½¨ÉèÐÐÒµÂþÑܸü¹ã£¬ÏîÄ¿ÊýÄ¿½ð¶îѸËÙÅÊÉý
2018Ä깤¿ØÇå¾²½¨ÉèÏîÄ¿ÔÚÑ̲ݡ¢µçÁ¦¡¢¹ìµÀ½»Í¨¡¢ÄÜÔ´¡¢Ê¯ÓÍʯ»¯¡¢ÖÇÄÜÖÆÔìµÈ¶à¸öÐÐҵѸËÙÀ©´óºÍÔöÌí£¬ÔÚÏîÄ¿ÊýÄ¿ºÍµ¥¸öÏîÄ¿½ð¶î¶¼ÓÐÁ˱¬·¢Ê½ÔöÌí£¬ÎüÒýÁ˸ü¶àµÄÇå¾²³§É̼ÓÈ룬ÐγÉÁË¡°²úѧÑÐÓá±Ï໥Ð×÷ÅäºÏÍÆ½øµÄÓÅÒìÊ±ÊÆ¡£
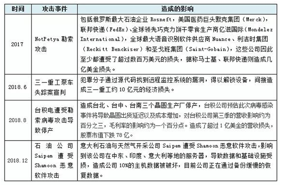
5¡¢¹¤¿ØÇå¾²ÊÂÎñƵ·¢£¬ÀÕË÷À๥»÷Ôì³ÉµÄËðʧ¾ªÈË
½ü¼¸ÄêÕë¶Ô¹¤¿ØÏµÍ³µÄNotPetya¡¢GlobeimposterµÈÀÕË÷²¡¶¾¹¥»÷¡¢Ì¨»ýµçÔâÊܹ¥»÷Í£²ú¡¢²¨Òô¹¤³§Ôâµ½¹¥»÷µÈÊÂÎñ¸øÆóÒµÔì³ÉµÄ¾¼ÃºÍÉÌÓþËðʧ¾ªÈË¡£º£ÄÚÔÚµçÁ¦¡¢ÄÜÔ´¡¢Ê¯ÓÍʯ»¯¡¢¸ÖÌú¡¢¿óÒµ¡¢ÏȽøÖÆÔìµÈÐÐҵҲͬÑù·ºÆð´ó×ڵIJ¡¶¾¡¢ÀÕË÷¹¥»÷µÈÇå¾²ÊÂÎñ£¬¶ÔÊÂÎñÆóÒµÔì³ÉÇ¿ÁÒ¹¥»÷£¬¹¤¿ØÇå¾²²»ÔÙÓ뼺Î޹ء£
´Ó¹¥»÷ÊÂÎñµÄÆÊÎöÀ´¿´£¬Õë¶Ô¹¤¿ØÏµÍ³µÄ¹¥»÷¸ü¾ß×éÖ¯ÐÔ¡¢Õë¶ÔÐÔ¡¢ÆÆËðÐÔ£¬Îó²îΣº¦ÖÎÀí²»µ½Î»µ¼ÖµĶàÖÖ¹¥»÷ÊÖÒÕ×éºÏʽµÄÀÕË÷¹¥»÷£¬¸ø¹¤ÒµÆóÒµÔì³É¼«ÆäÑÏÖØµÄÆÆËðÐÔÉõÖÁÔÖÄÑÐÔЧ¹û¡£µ¥¸ö¹¥»÷ÊÂÎñÔì³ÉµÄÖ±½ÓÓë¼ä½Ó¾¼ÃËðʧÒÔ¼°ÆóÒµÉÌÓþµÄÆÆËð·ºÆðѸËÙÀ©´óÇ÷ÊÆ¡£
6¡¢ÆóÒµ¹¤¿ØÇå¾²»ù´¡±¡Èõ£¬Çå¾²ÖÎÀí¡¢ÊÖÒÕ¡¢ÔËάÄÜÁ¦¼±ÐèÌáÉý
´ÓÄ¿½ñ¹¤¿ØÏµÍ³±£´æµÄΣº¦ºÍÇå¾²ÏÖ×´¿´£¬Ö÷Òª±£´æÒÔϼ¸¸ö·½ÃæÐèÒªÕýÊÓºÍÔöÇ¿£º
£¨1£©¹¤¿ØÏµÍ³ÖÐʹÓôó×ÚͨÓõÄÓ²¼þ×°±¸¡¢²Ù×÷ϵͳ¡¢Êý¾Ý¿â¡¢Ó¦ÓÃÈí¼þµÈ£¬±£´æ´ó×ÚÎó²îºÍÇå¾²ÉèÖñ¡ÈõÏͬʱΪÁ˰ü¹ÜÉú²úÏßµÄÕý³£ÔËת»ù±¾²»¿É¾ÙÐÐÎó²îÐÞ²¹ºÍ¼Ó¹Ì¡£
£¨2£©¹¤¿ØÏµÍ³ÖÐʹÓõĿØÖÆ×°±¸¼°Æä×é³ÉµÄϵͳ£¨PLC¡¢DCS¡¢SCADAµÈ£©ÔÚÓ²¼þ¡¢Èí¼þ¶¼±£´æ´ó×ÚµÄÇå¾²Îó²î£¬ÇÒËæ×Ź¤¿ØÏµÍ³ÊܹØ×¢Ë®Æ½ÔöÌí£¬ÐÂÔöÎó²îÊýÄ¿·ºÆð¼ÓËÙÔöÌíÇ÷ÊÆ¡£
£¨3£©¹¤¿ØÏµÍ³ÔÚÇå¾²¼ì²âÓëÇå¾²·À»¤ÄÜÁ¦Ïà½ÏÓڹŰåÍøÂçÒªµÍµÃ¶à£¬ÉõÖÁÓеŤ¿ØÏµÍ³»ù±¾Ã»ÓÐÇå¾²·À»¤ÄÜÁ¦£¬¹¤¿ØÏµÍ³ÕûÌåÃæÁÙÍøÂç¹¥»÷µÄÇå¾²ÃâÒßÁ¦µÍÏ¡£
£¨4£©2017¡¢2018Äê°üÀ¨WanacryÔÚÄÚµÄÀÕË÷²¡¶¾½èÖúÄÚÍøÎó²î¿ìËÙÈö²¥£¬ÈÃÎÒÃÇÈÏÇåÒ»¸öÊÂʵ£¬Ïà¶Ô¹Ø±ÕµÄ¹¤¿ØÍøÂçÒ²ÐèÒªÖÎÀíÕßÐж¯ÆðÀ´´òºÃÇå¾²»ù´¡£¬ÌáÉýÇå¾²·À»¤ÄÜÁ¦¡£
£¨5£©¹¤¿ØÏµÍ³µÄʹÓÃÔËάְԱ¹¤¿ØÇå¾²ÒâʶµÄ®£¬Çå¾²ÖÎÀí²»µ½Î»£¬ÔÚÕë¶Ô¹¤¿ØÇå¾²µÄÖÎÀíÖÆ¶È¡¢Çå¾²Åàѵ¡¢ÔËÐмì²é¡¢¼àÊÓÉóºËµÈ·½Ãæ±£´æ¿Õȱ»òÏÔ×ŵÄȱʧ£¬Çå¾²Ó¦¼±ÏìӦϵͳ²»ÍêÉÆ£¬È±·¦Ó¦¼±ÏìÓ¦Ö§³Ö¹¤¾ß¡£
?·¡
1¡¢2018ÄêÒ»¸öÏÔÖøµÄÌØÕ÷ÊÇÓû§²à¶Ô¹¤¿ØÏµÍ³ËùÃæÁÙµÄÇ徲Σº¦ÈÏÖªÓÐÁ˺ܴóµÄÌáÉý£¬´ÙʹÆóÒµÐÅÏ¢»¯²¿·ÖºÍ×°±¸ÔËÐÐÖÎÀí²¿·ÖÔÚ¹¤¿ØÇå¾²½¨ÉèÉϸüÒ׸濢¹²Ê¶£¬Íƶ¯µÄÓ°ÏìÒòËØ°üÀ¨£º
¡ñ¡¶ÍøÂçÇå¾²·¨¡·µÄʵÑéÖ´ÐÐÔÚÖ´·¨²ãÃæµÄÃ÷È·ºÍÍþÉ壻
¡ñ ¹ú¼ÒÍøÂçÇå¾²ÖÜȫԱ¼ÓÈëÍÆ¶¯Ðγɡ°ÍøÂçÇå¾²ÈËÈËÓÐÔ𡱵ÄÓÅÒìÆø·Õ£»
¡ñ ¡¶µ³×飨µ³Î¯£©ÍøÂçÇå¾²ÊÂÇéÔðÈÎÖÆÊµÑé²½·¥¡·È·Á¢ÁËÍøÂçÇå¾²Ò»°ÑÊÖÈÏÕæÖÆ£¬×½×¡ÁËÍøÂçÇå¾²ÊÂÇ鿪չÀú³ÌÖнÏΪ±»¶¯µÄȪԴÐÔÎÊÌ⣻
¡ñ ²¡¶¾¡¢ÀÕË÷¹¥»÷¶Ô¹¤¿ØÆóÒµÔì³ÉµÄËðÊ§ÖØ´ó£»
¡ñ ¹«°²²¿¡¢¹¤ÐŲ¿¿ªÕ¹µÄÕë¶ÔÆóÒµµÄÇ徲ʵսÑÝÁ·ºÍ¼ì²éÆÀ¹ÀÊÂÇéÍÆ¶¯£»
¡ñ Çå¾²³§ÉÌ¡¢Ñо¿»ú¹¹¡¢¼ì²â»ú¹¹µÈ¶ÔÊг¡µÄÆð¾¢Íƶ¯¡£
2¡¢¶Ô¹¤¿ØÇå¾²Êг¡ÈÏÖª¸üÇ÷ÀíÐÔ¡£¸÷¼ÓÈë·½³ä·ÖÊìϤµ½¹¤¿ØÇå¾²µÄ½¨Éè²¢²»ÊǼòÆÓµÄ½«¹Å°åÖÎÀíÍøÖÐʹÓõÄÇå¾²ÊÖÒÕ¡¢²úÆ·¡¢¼Æ»®Â䵨ÎÞÓÇ£¬¶øÊÇÐèÒª×öºÃ¹¤¿ØÇå¾²»ù´¡Ñо¿£¨°üÀ¨ÍøÂçÇéÐΡ¢×°±¸Îó²î¡¢¹¤¿ØÐÒéÎó²îµÈ£©£¬ÐèÒª³ä·ÖÏàʶ¹¤¿ØÓªÒµÏµÍ³Î£º¦£¬Í¬Ê±ÐèÒªÍÅ½á¡°ÔÆ´óÎïÖÇÒÆ¡±µÈÐÂÊÖÒÕÓ¦ÓõÄÇ徲Σº¦Ñо¿¡£
3¡¢Ê¹ÓöàÖÖ¹¥»÷ÊÖÒÕÕë¶ÔÉæ¼°¹¤¿ØÏµÍ³ÆóÒµ¾ÙÐÐÀÕË÷¹¥»÷±¬·¢µÄЧ¹û¼«¾ßÆÆËðÐÔ¡£Ê¹Óù¤¿ØÏµÍ³Îó²î£¬ÍŽᲡ¶¾Èö²¥¡¢Êý×ÖÇ®±Ò¡¢¸ßλ¼ÓÃÜÊÖÒÕ×éºÏ¾ÙÐеÄÀÕË÷¹¥»÷¶ÔÊÂÎñÆóÒµÀ´Ëµ¿ÉÄܾÍÊÇÒ»³¡ÔÖÄÑ¡£
?Èþ
2018Äê×ðÁú¿Ê±¼¯ÍÅÒÀ¸½ÔÚÍøÂçÇå¾²»ù´¡Ñо¿ºÍÊÖÒÕ·þÎñÍøÂç±é²¼ÌìϵÄÓÅÊÆ£¬ÓëÐÐÒµÓû§Ð¯ÊÖÉîÈ빤¿ØÓªÒµ³¡¾°£¬¿ªÕ¹ÐÐÒµÕë¶ÔÐÔÇå¾²Ñо¿£¬Æ¾Ö¤ÐµÄÓû§³¡¾°ºÍÐèÇóÑз¢ÐµÄÊÖÒպͲúÆ·¡£Í¬Ê±£¬Æð¾¢ÏìÓ¦ÍøÂçÇ¿¹ú½¨ÉèÕкô£¬¼ÓÈë¹ú¼ÒºÍÐÐÒµ¹¤¿ØÇå¾²±ê×¼ÌåÀý£¬¿ªÕ¹²úѧÑÐÓÃÐͬÁª¶¯Íƽøº£ÄÚÓû§ÔÚ¹¤¿ØÇå¾²ÁìÓò½¨ÉèµÄÎȲ½ÌáÉýÓëÁ¢Òì¡£
1¡¢¼ÓÈë¹ú¼ÒÓëÐÐÒµÔÚ¹¤¿ØÇå¾²ÁìÓòµÄÏà¹Ø±ê×¼ÌåÀýÆð²ÝÊÂÇ飬ɿ¼°µÈ±£ÏµÍ³¡¢¹¤¿ØÇå¾²²úÆ·ÊÖÒÕϵͳ¡¢¹¤Òµ»¥ÁªÍøÆ½Ì¨µÈ±ê×¼¹æ·¶µÄÌåÀýÖ§³Ö¡£
2¡¢Æð¾¢ÅäºÏÍøÐŰ졢¹¤ÐŲ¿¡¢¹«°²²¿Õë¶Ô¹¤¿ØÍøÂçÇå¾²µÄÊÂÇ飬¼ÓÈëÁËËÄÏÐŲ¿µÄÁ¢ÒìÉú³¤¹¤³Ì£¬Ñз¢¹¤¿ØµÈ±£¼ì²é¹¤¾ßÏä¡¢Ó¦¼±ÏìÓ¦¹¤¾ßÏäµÈ¡£
3¡¢ÓëÓû§Ð¯ÊÖÆð¾¢¿ªÕ¹ÐÐÒµÐÔÕë¶Ô¹¤¿ØÏµÍ³µÄ»ù´¡ÐÔÇå¾²Ñо¿£¬Ñз¢ÐÂÊÖÒÕвúÆ·£¬ÐγÉÕë¶ÔÐÔµÄÐÐÒµ¼Æ»®¡£½èÖú¡°ÃæÏò»¥ÁªÍø+¹¤Òµ¼°ÖÇÄÜ×°±¸ÐÅÏ¢Çå¾²±±¾©Êй¤³ÌʵÑéÊÒ¡±¿ªÕ¹Õë¶Ô¹¤Òµ¿ØÖÆ×°±¸¡¢¹¤¿ØÓªÒµÏµÍ³¡¢ÖÇÄÜÖÕ¶Ë¡¢ÖÇÄܼҾӵȿªÕ¹»ù´¡ÐÔÇå¾²Ñо¿£¬ÓëÐÐÒµÓû§¿ªÕ¹¹¤¿ØÇ徲͎áʵÑéÊÒ½¨É裻Ðû²¼ÊʺϵçÁ¦¡¢ÖÇ»ÛÓÍÌï¡¢ÖÇ»ÛÎïÁ÷ºÍÖǻ۽»Í¨µÈ¸÷ÐÐÒµÓ¦ÓõĹ¤ÒµÎïÁªÍøÇå¾²½â¾ö¼Æ»®£¬Ñз¢ÎïÁªÍøÇå¾²Íø¹Ø£»ÍƳö¹¤ÒµÇå¾²Ì¬ÊÆ¸Ð֪ƽ̨£¬ÊµÏÖµçÁ¦µ÷Àíϵͳ¡¢ÖÇÄÜÖÆÔ칤¿ØÏµÍ³Ç徲Σº¦ÖÜÈ«ÕÆ¿Ø£¬Ç±ÔÚÇ徲Σº¦Éî¶ÈÆÊÎöºÍ´¦Öóͷ£µÈ£»ÊµÏÖÐÐÒµÖÇÄÜÖÆÔ칤¿ØÇå¾²ÕûÌå½â¾ö¼Æ»®ÊԵ㽨É裬ÍêÉÆ¶ÔʯÓÍʯ»¯¡¢µçÁ¦¡¢¿óÒµ¡¢¸ÖÌú¡¢ÖÇÄÜÖÆÔì¡¢¹ìµÀ½»Í¨¡¢Ñ̲ݵÈÐÐÒµÐÔ½â¾ö¼Æ»®£¬Â䵨100Óà¸ö¹¤ÒµÇå¾²²úÆ·ºÍ·þÎñÏîÄ¿¡£
4¡¢ÔÚ¹¤Òµ»¥ÁªÍøÇå¾²¡¢³µÁªÍøÇå¾²¡¢ÎïÁªÍøÇå¾²µÈÁìÓò¿ªÕ¹Õë¶ÔÐÔÑо¿ºÍ̽Ë÷£¬Í¨¹ýÕ½ÂÔÐÔÑз¢Í¶È뿪չÐÂÓ¦ÓÃÁìÓòµÄÇå¾²ÐèÇó¡¢Çå¾²ÊÖÒյĴ¢±¸Óë²úÆ·»¯µÈ¡£
5¡¢ Æð¾¢Ö§³ÖºÍ¼ÓÈëÓû§¿ªÕ¹¹¤¿ØÇå¾²·À»¤ÄÜÁ¦½¨É裬ʩչ×ðÁú¿Ê±¼¯ÍÅÇå¾²²úÆ·È«ºÍÑз¢ÄÜÁ¦Ç¿¡¢ÁýÕÖÌìϵÄÊÖÒÕ·þÎñÍŶӡ¢ÒÔ¼°¸÷ÐÐÒµÊÂÒµ²¿µÄרҵÐÔÖ§³ÖÄÜÁ¦µÈÓÅÊÆ£¬2018Äê×ðÁú¿Ê±¼¯ÍÅÔÚ¹¤¿ØÇå¾²Êг¡È¡µÃÁ˱¬·¢ÐÔÔöÌí£¬ÎȾӹ¤¿ØÇå¾²Êг¡µÚÒ»Ìݶӡ£
?ËÁ
2019Ä깤¿ØÇå¾²Êг¡Ç÷ÊÆ
2¡¢Ëæ×ŵȱ£2.0¡¢¡¶Òªº¦ÐÅÏ¢»ù´¡ÉèÊ©±£»¤ÌõÀý¡·µÄÐû²¼¡¢2019Òªº¦ÐÅÏ¢»ù´¡ÉèÊ©Çå¾²¶Ô¿¹ÕæÊµ¹¥·ÀÑÝÁ·µÈÍÆ¶¯£¬¿ªÕ¹Õë¶ÔÐԵĹ¥·ÀÅàѵ¡¢ÕæÊµ¹¥·ÀÑÝÁ·µÈ½«³ÉΪÆóÒµÒ»ÖÖ³£Ì¬¡£
3¡¢Óû§Õë¶Ô¹¤¿ØÇå¾²µÄ·þÎñÐèÇ󽫻ᱬ·¢ÐÔÔöÌí£¬Çå¾²·þÎñÍâµØ»¯ÓÅÊÆÓÐÀûÓÚÀ©´óÊг¡·Ý¶î¡£Õë¶Ô¹¤¿ØÇå¾²ÁìÓòµÄ·þÎñ½«ÖÁÉÙ°üÀ¨Î£º¦ÆÀ¹À¡¢×¤³¡Çå¾²ÔËά¡¢Çå¾²ÊÂÎñÓ¦¼±¡¢Çå¾²Åàѵ¡¢¹¥·ÀÑÝÁ·Ö§³Ö¡¢Õë¶ÔÕæÊµÉú²úϵͳµÄÊÚȨÊܿع¥·ÀÓëÑéÖ¤·þÎñµÈ¡£
4¡¢ÍøÂçÇå¾²È˲Å×÷Óý½«Êܵ½ÖØÊÓ¡£ÆóÒµÐèÒª¼È¶®ÍøÂçÇå¾²ÓÖ¶®¹¤¿ØÏµÍ³ºÍÓªÒµÁ÷³ÌµÄ¸´ºÏÐÍÇå¾²È˲ţ¬ÏµÍ³µÄ¹¤¿ØÇå¾²ÅàѵºÍÈÏÖ¤ÊÇѸËÙ×÷Óý»ù´¡ÐÔÈ˲ŵÄÓÐÓÃ;¾¶£¬¹¥·ÀÑÝÁ·½ÇÖðÊÇ¿ìËÙÌáÉý²Ù×÷ÊÖÒÕµÄÓÐÓÃÊֶΡ£
5¡¢ÕýÔÚÐËÆðµÄ¹¤Òµ»¥ÁªÍø¼ç¸ºÍƶ¯ÊµÌå¾¼ÃÓëÊý×Ö¾¼ÃµÄÉî¶ÈÈںϣ¬ÒÔ¼°ÆóÒµµÄÌáÖÊÔöЧµÄÖØµ££¬µ«ÏÖÔÚ¹¤Òµ»¥ÁªÍøÕûÌåÉÏÈÔÒÔÍâÑóÊÖÒÕΪÖ÷£¬×ÔÖ÷¿É¿ØÄÜÁ¦½Ï²î£¬Òò´Ë»ù´¡ÐÔÇå¾²Ñо¿¡¢¼á³ÖÇå¾²×ÔÁ¦ÐÔ¡¢Çå¾²ÊÖÒÕµÄ×ÔÖ÷¿É¿ØÏÔµÃÓÈΪÖ÷ÒªºÍÒªº¦¡£Ëæ×Ųɹº¹¤Òµ»¥ÁªÍøÆ½Ì¨·þÎñµÄÆóÒµÔö¶à£¬ÔÚ¹¤ÒµÖÕ¶Ë×°±¸½ÓÈë¡¢¹©Ó¦Á´Çå¾²ÖÎÀí¡¢Æ½Ì¨Óû§Êý¾ÝÇå¾²ÖÎÀíµÈ·½Ãæ½«ÃæÁÙÖØ´óµÄÌôÕ½¡£
6¡¢ÔÆÅÌËã¡¢´óÊý¾Ý¡¢È˹¤ÖÇÄÜ¡¢ÎïÁªÍøÖÇÄÜÖն˽ÓÈëµÈÐÂÊÖÒÕÐÂÓ¦ÓÃг¡¾°¸ø¹¤¿ØÇå¾²Êг¡´øÀ´ÐµÄÇ徲Σº¦£¬»ùÓÚÁãÐÅÍеĽÓÈë»á¼û£¬·þÎñƽ̨µÄÊý¾ÝÇå¾²ÒÔ¼°±ßÑØÅÌËãÇå¾²µÈ³ÉΪеÄÖ÷ÒªÑо¿Æ«ÏòºÍÄÚÈÝ¡£
ÔÚ¹ú¼ÊÇéÐÎÈÕÇ÷ÖØ´óÈ·µ±Ï£¬Éæ¼°¹¤¿ØÏµÍ³µÄÓû§ÓÈÆäÊÇÒªº¦ÐÅÏ¢»ù´¡ÉèÊ©Óû§£¬ÆäÍøÂçÇå¾²ÔðÈβ»µ«½öÊǰü¹ÜÆä×ÔÉíÓªÒµÇå¾²ÎȹÌÔËÐУ¬¶øÊÇÒѾ³ÉΪ¹ú¼ÒÍøÂç¿Õ¼äÇå¾²µÄÖ÷Òª×é³É²¿·Ö¡£ÍøÂçÕ½²»ÊÇÎÒÃÇÏë²»Ïë´òµÄÎÊÌ⣬¶øÊÇÄܲ»¿É´òÓ®µÄÎÊÌ⣬µçÁ¦¡¢½»Í¨¡¢ÊÐÕþ»ù´¡ÉèÊ©µÈÐÐÒµ¼´»á³ÉÎªÍøÂçÕ½µÄÖ÷Òª¹¥»÷Ä¿µÄÒ²ÊÇÍøÂçÕ½ÖеķÀ»¤Òªº¦µã¡£ÒýÓÃϰ×ÜÊé¼ÇµÄ»°¡°Ã»ÓÐÍøÂçÇå¾²¾ÍûÓйú¼ÒÇå¾²£¬Ã»ÓÐÐÅÏ¢»¯¾ÍûÓÐÏÖ´ú»¯¡±£¬ÔÚ³ÉÎªÍøÂçÇ¿¹úµÄÀú³ÌÖй¤¿ØÇå¾²½¨ÉèÈÎÖØµÀÔ¶£¡


¾©¹«Íø°²±¸11010802024551ºÅ